De door u verstrekte foto's kunnen worden gebruikt om de beeldbewerkingsservices van Bing te verbeteren.
Privacybeleid
|
Gebruiksvoorwaarden
Kan deze koppeling niet gebruiken. Controleer of je koppeling begint met 'http://' of 'https://' om het opnieuw te proberen.
Kan deze zoekopdracht niet verwerken. Probeer een andere afbeelding of trefwoorden.
Visual Search proberen
Zoeken, identificeren van objecten en tekst, vertalen of problemen oplossen met een afbeelding
Sleep een of meer afbeeldingen hierheen,
een afbeelding uploaden
of
camera openen
Sleep afbeeldingen hierheen om je zoekopdracht te starten
Schakel de camera in deze browser in om Visual Search te gebruiken
Gaeilge
|
English
Alles
Zoeken
Afbeeldingen
Inspiratie
Maken
Collecties
Video's
Kaarten
Nieuws
Meer
Shopping
Vluchten
Reizen
Notitieboek
Topsuggesties voor How to Use Try Catch
Try
ASP
Catch
Try/Catch
Python
Try/Catch
Java
Virtual Try
On Java
Trying to Catch
Something Refrence Full Body
Trying to Catch
Something Uncatchable
Trow and Catch
FileWriter Java
Trying to Catch
Something Reference Full Body
Meer zoekacties als How to Use Try Catch verkennen
Read
Book
Graphic
Design
Heksen Make
Up
Meme
Draw
Monky
Make
Rum
Take Screenshot
PC
Knot
Tulband
Fold
Axe
Tou
Draw
Mutch
8
Draw Techno
Blade
Knot
Headscarf
Apply Eye
Makeup
Write
Book
Is Iron
Minec
Make
Bidon
Alle GIF-bestanden automatisch afspelen
Wijzig automatisch afspelen en andere instellingen voor afbeeldingen hier
Alle GIF-bestanden automatisch afspelen
Zet de knop om om ze in te schakelen
GIF-bestanden automatisch afspelen
Afbeeldingsformaat
Alles
Klein
Gemiddeld
Groot
Extra groot
Ten minste...*
Aangepaste breedte
x
Aangepaste hoogte
px
Voer een getal in voor Breedte en Hoogte
Kleur
Alles
Alleen kleur
Zwart-wit
Type
Alles
Foto
Clipart
Lijntekening
GIF-animatie
doorzichtig
Indeling
Alles
Vierkant
Breed
Hoog
Personen
Alles
Alleen gezichten
Hoofd en schouders
Datum
Alles
De afgelopen 24 uur
De afgelopen week
De afgelopen maand
Het afgelopen jaar
Licentie
Alles
Alle Creative Commons
Openbaar domein
Mag worden gedeeld en gebruikt
Mag worden gedeeld en commercieel worden gebruikt
Mag worden aangepast, gedeeld en gebruikt
Mag worden aangepast, gedeeld en commercieel worden gebruikt
Meer informatie
Filters wissen
Veilig Zoeken:
Gemiddeld
Streng
Gemiddeld (standaard)
Uit
Filter
Try
ASP
Catch
Try/Catch
Python
Try/Catch
Java
Virtual Try
On Java
Trying to Catch
Something Refrence Full Body
Trying to Catch
Something Uncatchable
Trow and Catch
FileWriter Java
Trying to Catch
Something Reference Full Body
484×338
forum.uipath.com
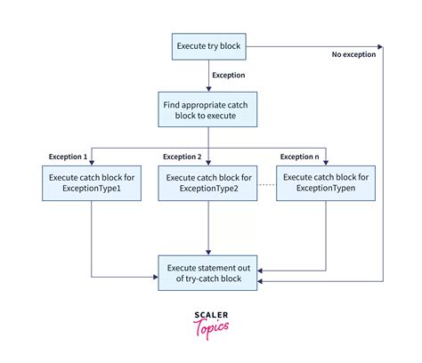
How to use Try Catch - Help - UiPath Community Forum
1024×661
linuxscrew.com
How to use 'try/catch' in PHP (with Examples)
817×268
itqna.net
How to use Try Catch in an insert - It_qna
1360×907
coreui.io
How to use try-catch in JavaScript
1536×717
code-knowledge.com
Try Catch in Java | Code Knowledge: Learn Java and Python for free
942×384
tutorialkart.com
Java Try Catch Block - Exception Handling - Tutorialkart
948×475
codingfaster.com
When To Use Try-Catch In C# - Coding Faster
1024×1024
collectingwisdom.com
PowerShell: How to Use Try / Catch / Finally - Coll…
474×276
collectingwisdom.com
PowerShell: How to Use Try / Catch / Finally - Collecting Wisdom
895×597
blog.logrocket.com
How to use try...catch for error handling in JavaScript - LogRocket Blog
714×498
tutorialgateway.org
SQL TRY CATCH
Meer zoekacties als
How
to Use Try Catch
verkennen
Read Book
Graphic Design
Heksen Make Up
Meme
Draw Monky
Make Rum
Take Screenshot PC
Knot Tulband
Fold Axe
Tou Draw
Mutch 8
Draw Techno Blade
1024×722
storage.googleapis.com
When To Use Try Catch Block at Nathan Brodzky blog
800×423
laraveldaily.com
Try-Catch in Laravel: WHEN to Use it? 10+ Practical Examples.
895×597
blog.logrocket.com
How to use try...catch for error handling in JavaScript - LogRock…
895×597
blog.logrocket.com
How to use try...catch for error handling in JavaScript - LogRock…
895×597
blog.logrocket.com
How to use try...catch for error handling in JavaScript - LogR…
2240×1260
codentheme.com
How to Use Try Catch in PHP for Effective Debugging. | Codentheme
1874×694
geeksforgeeks.org
How to use Try Catch and Finally in TypeScript ? - GeeksforGeeks
1920×1080
storage.googleapis.com
Why We Use Try Catch Block In Java at Bella Bright blog
805×452
javagoal.com
try and catch java and how to use try catch java in example - JavaGoal
471×329
Stack Overflow
Try catch while loop Java - Stack Overflow
555×507
howtodoinjava.com
Java try catch finally (with Examples) - HowToDoInJ…
466×166
golinuxcloud.com
Using try catch finally in Node.js [Best Practices] | GoLinuxCloud
1024×686
aspdotnethelp.com
How to Use Try Catch in C# with Example (Exception Handling i…
800×450
lazyadmin.nl
How to use Try, Catch, Finally in PowerShell — LazyAdmin
512×512
salesforcetech.blog
Do not use try/catch without handling th…
3401×3737
storage.googleapis.com
Can We Use If Else In Try Catch at S…
1280×720
exylfbhap.blob.core.windows.net
When To Use Try Catch Block In Java at Martha Davis blog
856×688
Stack Overflow
c# - How can I use this method to reuse my try/catch? - Stack …
3400×2932
exylfbhap.blob.core.windows.net
When To Use Try Catch Block In Java at Martha Davis blog
1280×720
storage.googleapis.com
Can We Use Try Catch In Unit Test at Samuel Massey blog
1200×630
refine.dev
Error Handling With try, catch and finally Blocks in JavaScript | Refine
500×500
forum.cursor.com
How to tell the model not to use try....catch to fix the pr…
510×778
storage.googleapis.com
How To Use Try Catch Finally In …
1366×728
btechsmartclass.com
Java Tutorials - throw, throws and finally keywords in Java
Sommige resultaten zijn verborgen omdat ze mogelijk niet toegankelijk zijn voor u.
Bekijk niet-toegankelijke resultaten
Ongepaste inhoud melden
Selecteer een van de onderstaande opties.
Niet relevant
Aanstootgevend
18+
Kindermisbruik
Feedback