D'fhéadfaí na grianghraif a chuir tú ar fáil a úsáid chun seirbhísí Bing phróiseáil íomhánna a fheabhsú.
Polasaí príobháideachais
|
Téarmaí Úsáide
Ní féidir an nasc seo a úsáid. Seiceáil go dtosaíonn do nasc le 'http://' nó 'https://' chun triail eile a bhaint as.
Ní féidir an cuardach seo a phróiseáil. Bain triail as íomhá nó as eochairfhocail eile.
Bain triail as Cuardach Amharc
Cuardaigh, aithin oibiachtaí agus téacs, aistrigh nó réitigh fadhbanna le híomhá
Tarraing íomhá amháin nó níos mó anseo,
uaslódáil íomhá
nó
oscail an ceamara
Scaoil íomhánna anseo chun do chuardach a thosú
Chun Cuardach Físiúil a úsáid, cumasaigh an ceamara sa bhrabhsálaí seo
English
Gach rud
Cuardach
Íomhánna
Inspioráid
Cruthaigh
Bailiúcháin
Físeáin
Mapaí
Nuacht
Copilot
Tuilleadh
Siopadóireacht
Eitiltí
Taisteal
Nótaleabhar
Uathsheinn gach GIFanna
Athraigh uathsheinn agus socruithe íomhá eile anseo
Uathsheinn gach GIFanna
Smeach an lasc chun iad a chasadh air
GIFanna uathsheachadta
Méid íomhá
Gach ceann
Beag
Meánach
Mór
Ollmhór
Ar a laghad... *
Leithead Saincheaptha
x
Airde Saincheaptha
px
Iontráil uimhir do Leithead agus Airde
Dath
Gach ceann
Dath amháin
Dubh & bán
Cineál
Gach ceann
Grianghraf
Fáisc-ealaín
Líníocht le líne
GIF beochana
Trédhearcach
Leagan amach
Gach ceann
Cearnóg
Leathan
Ard
Daoine
Gach ceann
Aghaidheanna amháin
Ceann &barainní
Dáta
Gach ceann
Le 24 uair an chloig anuas
Le seachtain anuas
Le mí anuas
Le bliain anuas
Ceadúnas
Gach ceann
Gach Creative Commons
Fearann poiblí
Saor in aisce le comhroinnt agus úsáid
Saor in aisce a roinnt agus a úsáid ar bhonn tráchtála
Saor in aisce chun rudaí a mhionathrú, a chomhroinnt agus a úsáid
Saor in aisce chun rudaí a mhionathrú, a chomhroinnt agus a úsáid ar bhonn tráchtála
Tuilleadh faisnéise
Scagairí a ghlanadh
SafeSearch:
Meánach
Docht
Measartha (réamhshocraithe)
As
Scag
711×346
codeforwin.org
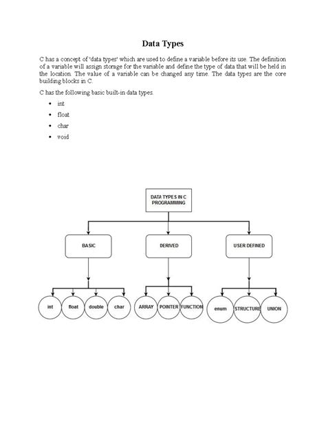
Data types in C programming - Codeforwin
800×500
piembsystech.com
Data Types in C Language - PiEmbSysTech
1000×590
slidemake.com
C Language Programing Presentation
725×465
theupcomingprogrammer.com
Understanding Data Types in C Programming with Syntax 2023
4190×3000
scholarhat.com
Getting Started with Data Structures in C
515×363
codingeek.com
data-types-in-c | Codingeek
1920×1080
intpik.ru
Data structures
1200×873
HubPages
Data Types in C Programming Language - H…
1766×635
storage.googleapis.com
Data Types In C Plus Plus Programming Language at Stanley Urbina blog
750×434
programiz.com
C Data Types: int, float, char and more
1600×900
bizdata360.com
Structured vs Unstructured Data: Comprehensive Guide 2025 - AI Enabl…
1957×1241
AltexSoft
Structured vs Unstructured Data: What is the Difference? | AltexSoft
1080×1920
knowfirst.ai
Understanding Structured and …
1920×969
shelf.io
Structured Vs. Unstructured Data: Differences, Examples & Uses
1584×635
programmingisfunblog.blogspot.com
An introduction to C
1024×512
dryviq.com
Unstructured VS Structured Data: 4 Key Differences [Infographic]
1200×1354
intellisoft.io
Structured and Unstructured Data: What is the Difference?
815×1331
airbyte.com
Structured vs. Unstructured D…
1024×797
k21academy.com
Structured, Unstructured & Semi-Structured Data: Key Differences 2025
560×202
techtarget.com
Structured vs. Unstructured Data: The Key Differences
866×610
blog.skyvia.com
Structured vs Unstructured Data: Data Difference, Comparison Table
800×600
GeeksforGeeks
C Structures - GeeksforGeeks
1440×1420
www.webopedia.com
Structured vs Unstructured Data | Explained With Exa…
900×500
educba.com
Structured Data vs Unstructured Data: Which One to Choose?
1536×1024
tmasolutions.com
Structured vs Unstructured Data: Best Practices | TMA Solutions
1200×1553
studocu.com
Lecture 3: Understanding …
750×421
smithhanley.com
Structured versus Unstructured Data Sets
1024×571
pecan.ai
What is Structured Data vs Unstructured Data? | Pecan AI
3000×2000
levity.ai
Data Types and Applications: Structured vs Unstructured Data
753×267
needl.ai
Difference between structured and unstructured data
1024×795
chegg.com
Solved Structured and unstructured Data Types Drag …
1080×703
techtarget.com
Structured vs. Unstructured Data: The Key Differences
849×491
dremendo.com
Understanding Data Types and Modifiers in C | Dremendo
800×518
10senses.com
Structured vs Semi-structured vs Unstructured data - 10 Senses
1000×400
unstop.com
6 Differences of Structured & Unstructured Data // Unstop
Tá roinnt torthaí folaithe toisc go bhfuil seans ann nach bhfuil siad inrochtana agat.
Taispeáin torthaí dorochtana
Tuairiscigh inneachar mí-oiriúnach
Roghnaigh ceann de na roghanna thíos.
Neamhábhartha
Maslach
Duine fásta
Mí-Úsáid Ghnéasach Leanaí
Aiseolas