D'fhéadfaí na grianghraif a chuir tú ar fáil a úsáid chun seirbhísí Bing phróiseáil íomhánna a fheabhsú.
Polasaí príobháideachais
|
Téarmaí Úsáide
Ní féidir an nasc seo a úsáid. Seiceáil go dtosaíonn do nasc le 'http://' nó 'https://' chun triail eile a bhaint as.
Ní féidir an cuardach seo a phróiseáil. Bain triail as íomhá nó as eochairfhocail eile.
Bain triail as Cuardach Amharc
Cuardaigh, aithin oibiachtaí agus téacs, aistrigh nó réitigh fadhbanna le híomhá
Tarraing íomhá amháin nó níos mó anseo,
uaslódáil íomhá
nó
oscail an ceamara
Scaoil íomhánna anseo chun do chuardach a thosú
Chun Cuardach Físiúil a úsáid, cumasaigh an ceamara sa bhrabhsálaí seo
English
Gach rud
Cuardach
Íomhánna
Inspioráid
Cruthaigh
Bailiúcháin
Físeáin
Mapaí
Nuacht
Copilot
Tuilleadh
Siopadóireacht
Eitiltí
Taisteal
Nótaleabhar
Na moltaí is mó chabhair le haghaidh Bhatt Algorithm
Pooja Bhatt
Marriage
Alia Bhatt
Boyfriend
Alia Bhatt
as a Child
Alia Bhatt
Actress
Pooja Bhatt
Controversy
Pooja Bhatt
Husband
Actor Alia
Bhatt
Pooja Bhatt
Father
Mahesh Bhatt
Young Photo
Pooja Bhatt
Wedding
Alia Bhatt
Songs
Alia Bhatt
Dress
Alia Bhatt
Childhood
Alia Bhatt
with Family
Alia Bhatt
Face
Alia Bhatt
PhotoShoot
Alia Bhatt
Birthday
Mahesh Bhatt
Daughter
Mahesh Bhatt
Family Tree
Alia Bhatt
Home
Alia
Bhatt
Babu
Bhatt
Alia Bhatt
Lehenga
Alia Bhatt
Red Carpet
Shaheen
Bhatt
Aaliyah
Bhatt
Nanabhai
Bhatt
Alia Bhatt
with Ranbir Kapoor
Alia Bhatt
Vogue
Alia Bhatt
Fashion
Alia
But
Alia Bhatt
Marriage Photos
Mahesh Bhatt
Brother
Who Is Alia
Bhatt
Alia Bhatt
Saree
Alia Bhatt
Makeup
Alia Bhatt
Movies
Alia Bhatt
Drawing
Alia Bhatt
Pregnancy
Alia Bhatt
Anarkali
Alia Bhatt
with Her Mother
Alia Bhatt
Long Hair
Alia Bhatt
Jalebi
Alia Bhatt
Jigra Look
Lorraine
Bright
Mahesh Bhatt
Wife Kiran
Rahul
Bhatt
Pooja Bhatt
Swimtsuit
Shaeen
Bhatt
Alia Bhatt
Baby
Taiscéal tuilleadh cuardaigh cosúil le Bhatt Algorithm
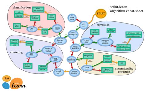
Flowchart
Examples
FlowChart
Flowchart
Template
Icon.png
What Is
Computer
Clip
Art
Flowchart
Symbols
Transparent
Logo
Development
Flat Icon
Neurogenic
Shock
Data
Chart
Logo
png
Math
Worksheets
Daily Life
Book
Code
Icon.png
Code
Icon
Block
Diagram
NRP
Resuscitation
Ist Clip
Art
Free Stock
Images
Vertebral
Fracture
Newborn
Resuscitation
Simple
Blueprint
Cool Black
White
Time Complexity
Cheat Sheet
Graph
Coloring
Sinus Bradycardia
ACLS
Flowchart
Representation
Pictures
for PPT
Neural
Network
Template for Research
Paper
Podcast
Logo
Structure
Chart
Cardiogenic
Shock
Termination
Illustration
Chart Template
Word
Animation
Examples
Free Stock
Photos
Genetic
Evolution
What Is
Flowchart
Cool
Pictures
Multiplication
Icon
Model
Pic
Pulmonary
Embolism
Chuardaigh daoine a bhfuil spéis acu iBhatt Algorithm do
Math
Symbols
Shapes
For
Cheat
Sheet
Example
Equation
Bradycardia
Tachycardia
Kruskal
Anime
Hypernatremia
Hyponatremia
Cartoon
Kalman
Booth
Recipe
Flowchart
For
Uathsheinn gach GIFanna
Athraigh uathsheinn agus socruithe íomhá eile anseo
Uathsheinn gach GIFanna
Smeach an lasc chun iad a chasadh air
GIFanna uathsheachadta
Méid íomhá
Gach ceann
Beag
Meánach
Mór
Ollmhór
Ar a laghad... *
Leithead Saincheaptha
x
Airde Saincheaptha
px
Iontráil uimhir do Leithead agus Airde
Dath
Gach ceann
Dath amháin
Dubh & bán
Cineál
Gach ceann
Grianghraf
Fáisc-ealaín
Líníocht le líne
GIF beochana
Trédhearcach
Leagan amach
Gach ceann
Cearnóg
Leathan
Ard
Daoine
Gach ceann
Aghaidheanna amháin
Ceann &barainní
Dáta
Gach ceann
Le 24 uair an chloig anuas
Le seachtain anuas
Le mí anuas
Le bliain anuas
Ceadúnas
Gach ceann
Gach Creative Commons
Fearann poiblí
Saor in aisce le comhroinnt agus úsáid
Saor in aisce a roinnt agus a úsáid ar bhonn tráchtála
Saor in aisce chun rudaí a mhionathrú, a chomhroinnt agus a úsáid
Saor in aisce chun rudaí a mhionathrú, a chomhroinnt agus a úsáid ar bhonn tráchtála
Tuilleadh faisnéise
Scagairí a ghlanadh
SafeSearch:
Meánach
Docht
Measartha (réamhshocraithe)
As
Scag
Pooja Bhatt
Marriage
Alia Bhatt
Boyfriend
Alia Bhatt
as a Child
Alia Bhatt
Actress
Pooja Bhatt
Controversy
Pooja Bhatt
Husband
Actor Alia
Bhatt
Pooja Bhatt
Father
Mahesh Bhatt
Young Photo
Pooja Bhatt
Wedding
Alia Bhatt
Songs
Alia Bhatt
Dress
Alia Bhatt
Childhood
Alia Bhatt
with Family
Alia Bhatt
Face
Alia Bhatt
PhotoShoot
Alia Bhatt
Birthday
Mahesh Bhatt
Daughter
Mahesh Bhatt
Family Tree
Alia Bhatt
Home
Alia
Bhatt
Babu
Bhatt
Alia Bhatt
Lehenga
Alia Bhatt
Red Carpet
Shaheen
Bhatt
Aaliyah
Bhatt
Nanabhai
Bhatt
Alia Bhatt
with Ranbir Kapoor
Alia Bhatt
Vogue
Alia Bhatt
Fashion
Alia
But
Alia Bhatt
Marriage Photos
Mahesh Bhatt
Brother
Who Is Alia
Bhatt
Alia Bhatt
Saree
Alia Bhatt
Makeup
Alia Bhatt
Movies
Alia Bhatt
Drawing
Alia Bhatt
Pregnancy
Alia Bhatt
Anarkali
Alia Bhatt
with Her Mother
Alia Bhatt
Long Hair
Alia Bhatt
Jalebi
Alia Bhatt
Jigra Look
Lorraine
Bright
Mahesh Bhatt
Wife Kiran
Rahul
Bhatt
Pooja Bhatt
Swimtsuit
Shaeen
Bhatt
Alia Bhatt
Baby
1800×1364
storage.googleapis.com
Antiplatelet Aspirin Guidelines at Stephen Jamerson blog
2:01
YouTube > CCO Academy
What is the BHAT™ System for open book CPC Exams?
YouTube · CCO Academy · 3.9K amharc · 7 Iúil 2017
1200×600
github.com
GitHub - BhattHimanshu/Disease-Prediction-Model: This is a Machine ...
800×400
linkedin.com
#flowchart #dataanalysis #algorithm #dotnetguide | Prithvi Raj Bhatt
768×1024
scribd.com
Kapil Bhatt Cube: OLL Algo…
710×1032
journals.sagepub.com
Viewpoint: a proposal for a …
500×469
tandfonline.com
Full article: Antiplatelet therapy in acute coron…
1200×600
github.com
GitHub - Rushi-Bhatt/Data-Structure-Algorithms: Repository containing ...
850×429
researchgate.net
b: Visual implementation of runtimes of BetterFrequentWords() algorithm ...
1200×600
github.com
GitHub - AritraBhattacharjee/Breast-Cancer-Classification-ML: This is a ...
613×613
researchgate.net
Sampling algorithm. | Download Scientific Dia…
667×583
researchgate.net
Using the Blahut algorithm to find an optimal informatio…
1200×600
github.com
GitHub - AdityaBhatt3010/JWT-Authentication-Bypass-via-Algorithm ...
Taiscéal tuilleadh cuardaigh cosúil le
Bhatt
Algorithm
Flowchart Examples
FlowChart
Flowchart Template
Icon.png
What Is Computer
Clip Art
Flowchart Symbols
Transparent Logo
Development Flat Icon
Neurogenic Shock
Data Chart
Logo png
1358×847
medium.com
Introducing LLaMA: A foundational, 65-billion-parameter large language ...
800×450
linkedin.com
Prof Marcelo Guerra Hahn explores from Basics to Breakthroughs: The ...
850×672
researchgate.net
DP based BPTT algorithm for GCC Vector control | Download Scienti…
850×810
researchgate.net
Flowchart of the Bat Algorithm (Bozorg-Hadda…
320×453
slideshare.net
A COMPREHENSI…
480×360
www.youtube.com
Easy PLL algorithm | T perm algorithm @J Perm @King of Cube…
16:34
www.youtube.com > Neso Academy
The Implementation of Booth’s Algorithm
YouTube · Neso Academy · 157.9K amharc · 11 Ean 2023
800×278
linkedin.com
Rightly Said Shephali Bhatt “Algorithm who” When the following base is ...
1200×600
github.com
GitHub - mudrabhattad/djikstras-algorithm-for-shortest-route-between-2 ...
1200×366
medium.com
Optimization Algorithms I. We will be having a brief overview of… | by ...
786×355
medium.com
Blockchain. An algorithm that can replace the… | by Rishab Bhatt | Medium
960×600
Medium
Characteristics of an Algorithm. There are some characteristics which ...
1200×600
github.com
GitHub - UzairAhmedBhatti/Rubric-Cube-Solver-using-A-Algorithm
850×264
researchgate.net
Main Step of BH algorithm. | Download Scientific Diagram
Chuardaigh daoine a bhfuil spéis acu i
Bhatt
Algorithm
do
Math Symbols
Shapes For
Cheat Sheet
Example
Equation
Bradycardia
Tachycardia
Kruskal
Anime
Hypernatremia
Hyponatremia
Cartoon
1920×1080
deepak-bhattarai.com.np
Algorithm Visualizer | Deepak Bhattarai
1200×600
github.com
GitHub - aumbhatt0235/Double-Q-Learning-Algorithm
88×88
Medium
Characteristics of an Algorith…
640×640
researchgate.net
The d 0 resolution (left) and z 0 resol…
1200×745
linkedin.com
Backward Propagation: Backward propagation is the optimization ...
750×422
neelbhatt.com
Linear Regression in simple words: Machine Learning Algorithm part I ...
1200×738
www.ndtv.com
Alia Bhatt Exudes 'Old-World' Grace In A Manish Malhotra Tissue Saree ...
800×595
linkedin.com
#datastructures #algorithms #programming #continuouslearning # ...
Tá roinnt torthaí folaithe toisc go bhfuil seans ann nach bhfuil siad inrochtana agat.
Taispeáin torthaí dorochtana
Tuairiscigh inneachar mí-oiriúnach
Roghnaigh ceann de na roghanna thíos.
Neamhábhartha
Maslach
Duine fásta
Mí-Úsáid Ghnéasach Leanaí
Aiseolas