D'fhéadfaí na grianghraif a chuir tú ar fáil a úsáid chun seirbhísí Bing phróiseáil íomhánna a fheabhsú.
Polasaí príobháideachais
|
Téarmaí Úsáide
Ní féidir an nasc seo a úsáid. Seiceáil go dtosaíonn do nasc le 'http://' nó 'https://' chun triail eile a bhaint as.
Ní féidir an cuardach seo a phróiseáil. Bain triail as íomhá nó as eochairfhocail eile.
Bain triail as Cuardach Amharc
Cuardaigh, aithin oibiachtaí agus téacs, aistrigh nó réitigh fadhbanna le híomhá
Tarraing íomhá amháin nó níos mó anseo,
uaslódáil íomhá
nó
oscail an ceamara
Scaoil íomhánna anseo chun do chuardach a thosú
Chun Cuardach Físiúil a úsáid, cumasaigh an ceamara sa bhrabhsálaí seo
日本語
Gach rud
Cuardach
Íomhánna
Inspioráid
Cruthaigh
Bailiúcháin
Físeáin
Mapaí
Nuacht
Tuilleadh
Siopadóireacht
Eitiltí
Taisteal
Nótaleabhar
Uathsheinn gach GIFanna
Athraigh uathsheinn agus socruithe íomhá eile anseo
Uathsheinn gach GIFanna
Smeach an lasc chun iad a chasadh air
GIFanna uathsheachadta
Méid íomhá
Gach ceann
Beag
Meánach
Mór
Ollmhór
Ar a laghad... *
Leithead Saincheaptha
x
Airde Saincheaptha
px
Iontráil uimhir do Leithead agus Airde
Dath
Gach ceann
Dath amháin
Dubh & bán
Cineál
Gach ceann
Grianghraf
Fáisc-ealaín
Líníocht le líne
GIF beochana
Trédhearcach
Leagan amach
Gach ceann
Cearnóg
Leathan
Ard
Daoine
Gach ceann
Aghaidheanna amháin
Ceann &barainní
Dáta
Gach ceann
Le 24 uair an chloig anuas
Le seachtain anuas
Le mí anuas
Le bliain anuas
Ceadúnas
Gach ceann
Gach Creative Commons
Fearann poiblí
Saor in aisce le comhroinnt agus úsáid
Saor in aisce a roinnt agus a úsáid ar bhonn tráchtála
Saor in aisce chun rudaí a mhionathrú, a chomhroinnt agus a úsáid
Saor in aisce chun rudaí a mhionathrú, a chomhroinnt agus a úsáid ar bhonn tráchtála
Tuilleadh faisnéise
Scagairí a ghlanadh
SafeSearch:
Meánach
Docht
Measartha (réamhshocraithe)
As
Scag
492×545
blogspot.com
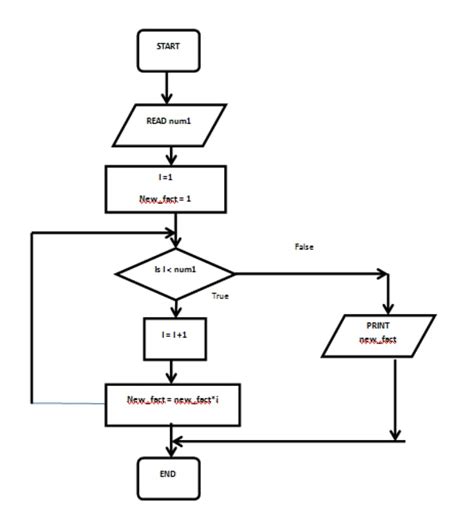
โปรแกรมคำนวณค่า Factorial: ผังการทำงาน ( Flow chart )
612×591
fity.club
Factorial Python
721×651
fity.club
Factorial Python
1000×811
fity.club
Factorial Python Recursion In Python: An Introduction – Real Python
355×400
blogspot.com
Girfa : Student Help: Factorial Number Flow …
474×249
blogspot.com
Girfa : Student Help: Factorial Number Flow Chart
1025×1210
fity.club
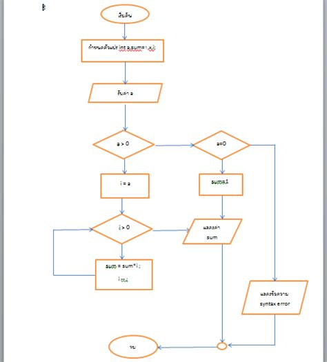
Draw A Flow Chart For Finding Factorial Usin…
805×446
Mergers
Factorial in Python | 2 Popular Techniques of Factorial in Python
493×277
blogspot.com
Let Us See C language: Flow chart for factorial of a given number
799×1209
researchgate.net
Flow chart of whole factorial …
1000×700
mygreatlearning.com
Python Program to Find the Factorial of a Number
318×391
sarthaks.com
Draw a flow chart to read a number and …
850×917
researchgate.net
Results of Confirmatory Factorial Analysis (CFA…
1024×1365
askfilo.com
130 13. Draw a flow chart to calculate t…
1280×720
fity.club
How To Write A Pseudo Code Flow Chart Of 10 Factorial
750×1433
fity.club
How To Write A Pseudo Code F…
466×728
rff.com
A Flowchart to Computer N Fa…
824×976
fity.club
Factorial Formula
400×363
fity.club
Factorial In C
686×700
chegg.com
Solved Q1.) Given a flow chart to calculate the fact…
623×700
chegg.com
Solved Q1.) Given a flow chart to calculate the fa…
689×1036
researchgate.net
Flow chart of participants thro…
600×618
fity.club
Factorial C Programalgorithmflowchart
1280×720
fity.club
Factorial C Programalgorithmflowchart Flowchart In C Programming:
332×615
fity.club
Factorial C Programalgorit…
800×885
flowchart.artourney.com
Flow Chart In C Flowchart In C Langua…
850×851
researchgate.net
(a and b) Flow charts of cluster and factorial algori…
611×560
programmingtrick.com
Tutorial Python - Flowcharts
510×531
programmingtrick.com
Tutorial Python - Flowcharts
310×509
programmingtrick.com
Tutorial Python - Flowcharts
438×592
fity.club
Factorial C Programalgorithmflowchart
800×881
fity.club
Factorial C Programalgorithmflowchart
974×711
fity.club
Factorial C Programalgorithmflowchart
1280×720
schematicesfsalvadorfd4.z21.web.core.windows.net
Factorial Of 3 Data Flow Diagram Factorial Of A Number (flow
768×830
interviewquestions.guru
Flowchart for factorial of a number: A Step-by-Step …
Tá roinnt torthaí folaithe toisc go bhfuil seans ann nach bhfuil siad inrochtana agat.
Taispeáin torthaí dorochtana
Tuairiscigh inneachar mí-oiriúnach
Roghnaigh ceann de na roghanna thíos.
Neamhábhartha
Maslach
Duine fásta
Mí-Úsáid Ghnéasach Leanaí
Aiseolas