D'fhéadfaí na grianghraif a chuir tú ar fáil a úsáid chun seirbhísí Bing phróiseáil íomhánna a fheabhsú.
Polasaí príobháideachais
|
Téarmaí Úsáide
Ní féidir an nasc seo a úsáid. Seiceáil go dtosaíonn do nasc le 'http://' nó 'https://' chun triail eile a bhaint as.
Ní féidir an cuardach seo a phróiseáil. Bain triail as íomhá nó as eochairfhocail eile.
Bain triail as Cuardach Amharc
Cuardaigh, aithin oibiachtaí agus téacs, aistrigh nó réitigh fadhbanna le híomhá
Tarraing íomhá amháin nó níos mó anseo,
uaslódáil íomhá
nó
oscail an ceamara
Scaoil íomhánna anseo chun do chuardach a thosú
Chun Cuardach Físiúil a úsáid, cumasaigh an ceamara sa bhrabhsálaí seo
English
Gach rud
Cuardach
Íomhánna
Inspioráid
Cruthaigh
Bailiúcháin
Físeáin
Mapaí
Nuacht
Copilot
Tuilleadh
Siopadóireacht
Eitiltí
Taisteal
Nótaleabhar
Na moltaí is mó chabhair le haghaidh Flowchart Related to Memory
Invoice Process
Flowchart
Writing Process
Flowchart
Human Memory
Chart
Computer
Memory Flowchart
Troubleshooting
Flowchart
Visio Process Flow
Chart Template
How Memory
Works Flowchart
Game Design
Flowchart
Nursing Flow
Chart
Code Flowchart
Symbols
Problem Solving
Flowchart Funny
Flowchart
of Working Memory
Complex Flow
Chart
Human Memory
Diagram
Stupid Flow
Chart
Process Flowchart
Examples
Flowchart Memory
Figure
Reading Process
Chart
Decision
Flowchart
Quoting Process
Flow Chart
Long-Term Memory
Flow Chart
Main
Memory Flowchart
Decision Flow Chart
Example
Flowchart for Memory
Reference Instruction
Memory
Types Human
Flowchart
App
Flowchart Static Memory
Allocation
Human Memory
Model
Easy Flow Chart
Creator
Memory Flowchart
Psychology
Primary
Memory Flowchart
Stages of
Memory Flowchart
Memory
Speed Flowchart
Memory
Systems Flowchart
Flowchart
Symbols Computer Science
Flowchart
Order Process
Budget Process
Flow Chart
Declarative
Memory
Free Flow Chart
Template
Memory
Processing Chart
Create Flow
Chart
Virtual
Memory Flowchart
Memory
Hierarchy in Computer
Types of Long-Term
Memory Detailed Flowchart
Flow chart
Loop
Computer Data
Flow Diagram
Programing Flowchart
Example
Process Memory
Map
Flowchart of for Memory
Formation Physiology
Engineering Flowchart
Funny
Taiscéal tuilleadh cuardaigh cosúil le Flowchart Related to Memory
Virtual
Machine
Storage
Symbol
Storage
Devices
Computer
Types
Game
Management
Rust
Primary
Flash
Access
Semiconductor
Or
Game
CardProcess
Types
Computer
Ram
Match
Game
Related
Mapping
Chip
Chuardaigh daoine a bhfuil spéis acu iFlowchart Related to Memory do
Formation
Management
System
Management
Techniques
Reference Instructions
Format
Mapping Techniques
Cache
Uathsheinn gach GIFanna
Athraigh uathsheinn agus socruithe íomhá eile anseo
Uathsheinn gach GIFanna
Smeach an lasc chun iad a chasadh air
GIFanna uathsheachadta
Méid íomhá
Gach ceann
Beag
Meánach
Mór
Ollmhór
Ar a laghad... *
Leithead Saincheaptha
x
Airde Saincheaptha
px
Iontráil uimhir do Leithead agus Airde
Dath
Gach ceann
Dath amháin
Dubh & bán
Cineál
Gach ceann
Grianghraf
Fáisc-ealaín
Líníocht le líne
GIF beochana
Trédhearcach
Leagan amach
Gach ceann
Cearnóg
Leathan
Ard
Daoine
Gach ceann
Aghaidheanna amháin
Ceann &barainní
Dáta
Gach ceann
Le 24 uair an chloig anuas
Le seachtain anuas
Le mí anuas
Le bliain anuas
Ceadúnas
Gach ceann
Gach Creative Commons
Fearann poiblí
Saor in aisce le comhroinnt agus úsáid
Saor in aisce a roinnt agus a úsáid ar bhonn tráchtála
Saor in aisce chun rudaí a mhionathrú, a chomhroinnt agus a úsáid
Saor in aisce chun rudaí a mhionathrú, a chomhroinnt agus a úsáid ar bhonn tráchtála
Tuilleadh faisnéise
Scagairí a ghlanadh
SafeSearch:
Meánach
Docht
Measartha (réamhshocraithe)
As
Scag
Invoice Process
Flowchart
Writing Process
Flowchart
Human Memory
Chart
Computer
Memory Flowchart
Troubleshooting
Flowchart
Visio Process Flow
Chart Template
How Memory
Works Flowchart
Game Design
Flowchart
Nursing Flow
Chart
Code Flowchart
Symbols
Problem Solving
Flowchart Funny
Flowchart
of Working Memory
Complex Flow
Chart
Human Memory
Diagram
Stupid Flow
Chart
Process Flowchart
Examples
Flowchart Memory
Figure
Reading Process
Chart
Decision
Flowchart
Quoting Process
Flow Chart
Long-Term Memory
Flow Chart
Main
Memory Flowchart
Decision Flow Chart
Example
Flowchart for Memory
Reference Instruction
Memory
Types Human
Flowchart
App
Flowchart Static Memory
Allocation
Human Memory
Model
Easy Flow Chart
Creator
Memory Flowchart
Psychology
Primary
Memory Flowchart
Stages of
Memory Flowchart
Memory
Speed Flowchart
Memory
Systems Flowchart
Flowchart
Symbols Computer Science
Flowchart
Order Process
Budget Process
Flow Chart
Declarative
Memory
Free Flow Chart
Template
Memory
Processing Chart
Create Flow
Chart
Virtual
Memory Flowchart
Memory
Hierarchy in Computer
Types of Long-Term
Memory Detailed Flowchart
Flow chart
Loop
Computer Data
Flow Diagram
Programing Flowchart
Example
Process Memory
Map
Flowchart of for Memory
Formation Physiology
Engineering Flowchart
Funny
1365×612
nmoer.pressbooks.pub
7.2 Stages and Types of Memory – Cognitive Psychology
4202×1966
pilegard.github.io
Chapter 5 Long-term Memory | Cognitive Foundations
1000×750
guruknowledge24.com
Types of memory of the computer system
1920×1536
vecteezy.com
three stages of memory from sensory memory to short term m…
850×415
animalia-life.club
Declarative Memory Chart
1024×630
storage.googleapis.com
Flowchart Of Types Of Computer Memory And Storage Devices at Florence ...
1965×899
embeddedhardwaredesign.com
What is Embedded Memory? - Embedded Hardware Design
1477×958
flowchart.artourney.com
Memory Flowchart Flowchart Fragment - Flowchart Example
794×450
etsy.com
Flowchart on Working Memory and Metacognition - Etsy
Taiscéal tuilleadh cuardaigh cosúil le
Flowchart
Related to
Memory
Virtual Machine
Storage Symbol
Storage Devices
Computer Types
Game
Management
Rust
Primary
Flash
Access
Semiconductor
Or Game
588×452
w3resource.com
C++ Dynamic Memory Allocation: Integer, character, string assignment
850×791
researchgate.net
The flowchart of shearer memory cutting method based on fuzzy ...
320×320
researchgate.net
Flowchart of compression process of LZSS-based memor…
648×508
w3resource.com
C++ Dynamic Memory Allocation: Creating an array of objects with new ...
640×640
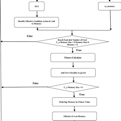
researchgate.net
The General Flowchart of XCS a…
660×977
w3resource.com
C++ Dynamic Memory Alloca…
818×526
w3resource.com
NumPy memory views in Python: 1D and 3D array examples
180×233
coursehero.com
Yellow Black and White Flowcha…
598×498
w3resource.com
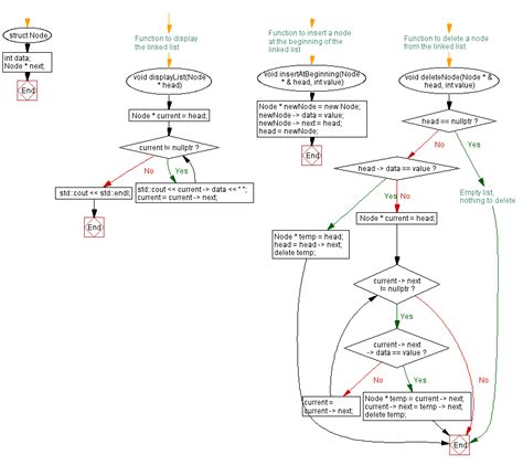
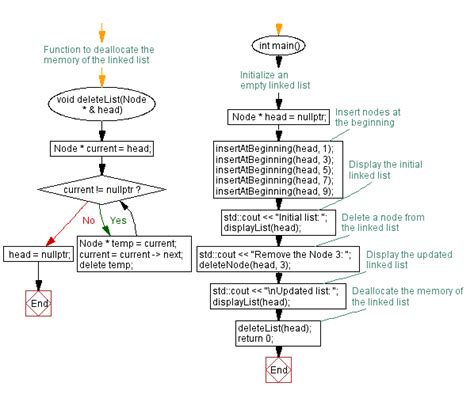
C++ Dynamic Memory Allocation: Linked list op…
1620×1144
studypool.com
SOLUTION: Flowchart of types of computer memory - Studyp…
709×975
researchgate.net
Flow chart of PLC memory operati…
1280×991
transformationprayer.org
Access to Free Digital Downloads - Transformation Prayer Ministry
790×529
w3resource.com
C++ Dynamic Memory Allocation: Queue implementation with memory a…
1440×810
www.everydayhealth.com
How Your Brain Changes As You Age
495×325
w3resource.com
C++ Dynamic Memory Allocation: Stack implementation with memory allocation
1200×675
storage.googleapis.com
How To Make A Flow Chart In Office at Evie Rounsevell blog
320×320
researchgate.net
The mRNA expression levels of the memory-rel…
853×758
w3resource.com
C++ Dynamic Memory Allocation: Linked list operat…
Chuardaigh daoine a bhfuil spéis acu i
Flowchart
Related to
Memory
do
Formation
Management System
Management Techniques
Reference Instructions Format
Mapping Techniques Cache
620×1910
academia.edu
Flowchart for writing data to …
977×1345
w3resource.com
C++ Dynamic Memory Allocatio…
1384×1436
ConceptDraw
Flowchart Examples
980×980
vecteezy.com
serene minimalist Memory Formation Diagram Cutou…
1430×815
edrawmax.wondershare.com
A Complete Guide For Process Flowcharts
588×560
gauthmath.com
Solved: Here is a representation of the contents of main memory. Me…
576×318
w3resource.com
C++ Dynamic Memory Allocation: Creating objects with new operator
850×287
researchgate.net
Flowchart for Return-Sentiment Memory Kernel learning system ...
Tá roinnt torthaí folaithe toisc go bhfuil seans ann nach bhfuil siad inrochtana agat.
Taispeáin torthaí dorochtana
Tuairiscigh inneachar mí-oiriúnach
Roghnaigh ceann de na roghanna thíos.
Neamhábhartha
Maslach
Duine fásta
Mí-Úsáid Ghnéasach Leanaí
Aiseolas