The photos you provided may be used to improve Bing image processing services.
Privacy Policy
|
Terms of Use
Can't use this link. Check that your link starts with 'http://' or 'https://' to try again.
Unable to process this search. Please try a different image or keywords.
Try Visual Search
Search, identify objects and text, translate, or solve problems using an image
Drag one or more images here,
upload an image
or
open camera
Drop images here to start your search
To use Visual Search, enable the camera in this browser
日本語
All
Search
Images
Inspiration
Create
Collections
Videos
Maps
News
More
Shopping
Flights
Travel
Notebook
Top suggestions for Nested If Else in C Programming
Nested IF
Java
If Then Else
Flowchart
If Else
Statement
If Else
Program
Else If
Ladder Flowchart
IF
Formula Excel
Python If
Statement
Else If in C Programming
Syntax
Nested If Else
Statement INR
Switch Loop
C
What Is a While Loop in Python
Explore more searches like Nested If Else in C Programming
Difference
Between
Grading
System
Visual Basic
6
Java
Syntax
Sequence
Diagram
Block
Diagram
Automation
Anywhere
Statement
Example
Flowchart for
Program
JavaScript
Syntax
Java
Ppt
SQL
Syntax
Python
Flowchart
Statement
Sample
Java
Flowchart
Programming
Examples
Statements
Python
Examples
Loop
Structure
Meme
Hell
Code
How
Work
Lua
Diagram
Control
Structure
C++
Exercises
Programming
Statement
C++
CPP
People interested in Nested If Else in C Programming also searched for
Switch/Case
C++
Syntax
SQL
Java
W3Schools
Language
HTML
Cascaded
vs
C#
COBOL
Syntax
For
Problem
Autoplay all GIFs
Change autoplay and other image settings here
Autoplay all GIFs
Flip the switch to turn them on
Autoplay GIFs
Image size
All
Small
Medium
Large
Extra large
At least... *
Customized Width
x
Customized Height
px
Please enter a number for Width and Height
Color
All
Color only
Black & white
Type
All
Photograph
Clipart
Line drawing
Animated GIF
Transparent
Layout
All
Square
Wide
Tall
People
All
Just faces
Head & shoulders
Date
All
Past 24 hours
Past week
Past month
Past year
License
All
All Creative Commons
Public domain
Free to share and use
Free to share and use commercially
Free to modify, share, and use
Free to modify, share, and use commercially
Learn more
Clear filters
SafeSearch:
Moderate
Strict
Moderate (default)
Off
Filter
Nested IF
Java
If Then Else
Flowchart
If Else
Statement
If Else
Program
Else If
Ladder Flowchart
IF
Formula Excel
Python If
Statement
Else If in C Programming
Syntax
Nested If Else
Statement INR
Switch Loop
C
What Is a While Loop in Python
768×1024
scribd.com
Understanding C++ if, if-else an…
792×631
bitslord.com
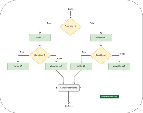
Nested if else statement in C - Bitslord
1920×1080
developersdome.com
if...else - Nested if...else | C++ Programming - Developers Dome
640×480
gyanipandit.com
Nested if else statements in C++ | Gyanipandit Programming
1620×2291
studypool.com
SOLUTION: Nested if else …
1620×2291
studypool.com
SOLUTION: Nested if else …
163×300
learningmonkey.in
Nested if-else Statements in …
1620×2291
studypool.com
SOLUTION: Nested if else …
383×383
code4coding.com
Nested if statement in C …
2480×877
code4coding.com
Nested if statement in C programming language - Codeforcoding
978×503
programming-c-lang.blogspot.com
nested if statement ~ C Programming
832×760
shishirkant.com
Nested If-Else Statement in C – Shishir Kant Singh
660×432
fity.club
Nested If Else In C Youtube
534×568
code4coding.com
Nested if in Cpp programming language …
678×356
blogspot.com
Nested If or If-Else Statement in Computer Programming: C Language
Explore more searches like
Nested If Else
in C Programming
Difference Between
Grading System
Visual Basic 6
Java Syntax
Sequence Diagram
Block Diagram
Automation Anywhere
Statement Example
Flowchart for Program
JavaScript Syntax
Java Ppt
SQL Syntax
1701×1701
scaler.com
Nested if else Statement in C| Scale…
717×533
blogspot.com
IF and Nested IF Statements in C++ ~ C++ Programming Tutor…
560×570
dotnettutorials.net
Nested If-Else Statement in C Langa…
700×408
codingninjas.com
Nested If Else Statement in C - Coding Ninjas
1024×812
tutorialgateway.org
C# Nested If Statement
901×544
Stack Overflow
program for nested if else statement in c - Stack Overflow
560×397
languagecplusplus.blogspot.com
C++ Nested if....else ~ Concept of C++
1278×1562
languagecplusplus.blogspot.com
C++ Nested if....else ~ Concept of C++
1200×700
naukri.com
Nested If Else Statement in C - Naukri Code 360
768×428
Mergers
Nested if Statement in C | Top 4 Examples of Nested if Statement in C
1042×745
geeksforgeeks.org
C++ Nested if-else Statement - GeeksforGeeks
900×500
Mergers
Nested if in C++ | Working of Nested if in C++ with Examples
1200×675
shiksha.com
Nested If Else Statement in C | About, Syntax, Flowchart and Examples
472×375
shiksha.com
Nested If Else Statement in C | About, Syntax, Flowchart and Examples
1023×1215
c-sharptutorial.com
C# nested if statements
846×639
scholarhat.com
Nested Loops in C - Types of Expressions in C ( With Examples )
471×674
cpp000.blogspot.com
Nested If-Else program in C/C++
1620×1839
studypool.com
SOLUTION: Control statements if if else nest…
People interested in
Nested If Else
in C Programming
also searched for
Switch/Case
C++ Syntax
SQL
Java W3Schools
Language
HTML
Cascaded vs
C#
COBOL
Syntax For
Problem
1559×2880
studypool.com
SOLUTION: Control statem…
858×746
newfriend333.weebly.com
Nested If Statement In Dev C++ - newfriend
Some results have been hidden because they may be inaccessible to you.
Show inaccessible results
Report an inappropriate content
Please select one of the options below.
Not Relevant
Offensive
Adult
Child Sexual Abuse
Feedback