The photos you provided may be used to improve Bing image processing services.
Privacy Policy
|
Terms of Use
Can't use this link. Check that your link starts with 'http://' or 'https://' to try again.
Unable to process this search. Please try a different image or keywords.
Try Visual Search
Search, identify objects and text, translate, or solve problems using an image
Drag one or more images here,
upload an image
or
open camera
Drop images here to start your search
To use Visual Search, enable the camera in this browser
All
Search
Images
Inspiration
Create
Collections
Videos
Maps
News
Copilot
More
Shopping
Flights
Travel
Notebook
Top suggestions for Software Change Management Workflow
Change Management
Process Workflow
ServiceNow
Change Management Workflow
Software
Development Workflow
Business Process
Workflow
Change Management Workflow
Diagram
Workflow Management
Tool
ITIL Change Management
Process Flow
What Is a
Workflow
Workflow
Checklist
Workflow
Systems
Process Workflow
Diagram Example
Sales
Workflow Management
Workflow Management
System
Document
Workflow Management
Change Control
Management Software
Digital
Management Software
Change Management
Process for Software
Software Change
Request Form Template
Change
Control Process Flow Chart
Change Management
Procedure for QMS
Simple Workflow
Diagram Example
ManageEngine Change Management Workflow
Design
Change Management
Process Steps
Change Management
Team Software
Agile Change Management
Flowchart
Employee Management Software
Diagram
It Change Management
Process
Wizard
Change Management
Employee Onboarding
Process Flow Chart
IBM Engineering
Workflow Management
Chamne
Management Workflow
Software Changes
Change Management
Issues
Software Product Change
Delivery Workflow
Change Management Workflow
Free
Complaint
Feedback
Change Management Workflow
for Web Application
Change
Mangaement Workflow
Communication
Management Software
Project Management
Planning
Software Change
Production Process
Management of Change
App
Change Managament Workflow
Engineering
Change Management Workflows
Auditing
Change in Workflow
Sign
The Capacity to
Change Software
Task Trackers for
Management
Recruitment
Workflow Management
Software Production Env
Change Management Process
Workflow
Fun
Explore more searches like Software Change Management Workflow
Process
Automation
Search
Engine
Architecture Review
Board
Application
Interface
App
Store
Knowledge
Graph
User
Management
Architecture
Board
Automation Software
Top
Project
Management
Backup
Request
Mobile
Management
Content
Management
Agreement
Process
Automation Software
Top Market
Data Analytics
Heart Every
Service Offerings
Process
People interested in Software Change Management Workflow also searched for
System
Design
Software
Engineering
Duck
Creek
Software
Logo
System
Architecture
Salesforce
Case
Ppt
Presentation
Use Case Diagram
For
Technology Company
Logo
Google
Project
Software
Reviews
System
Software
Quotes
About
System Diagram
Examples
System Homepage
Design
SAP
BTP
Inc
Advantages
Cloud
SAP
Tools
Comparison
SharePoint
Document
Definition
Effective
Contract
IBM
Engineering
Mobile
PPT
Autoplay all GIFs
Change autoplay and other image settings here
Autoplay all GIFs
Flip the switch to turn them on
Autoplay GIFs
Image size
All
Small
Medium
Large
Extra large
At least... *
Customized Width
x
Customized Height
px
Please enter a number for Width and Height
Color
All
Color only
Black & white
Type
All
Photograph
Clipart
Line drawing
Animated GIF
Transparent
Layout
All
Square
Wide
Tall
People
All
Just faces
Head & shoulders
Date
All
Past 24 hours
Past week
Past month
Past year
License
All
All Creative Commons
Public domain
Free to share and use
Free to share and use commercially
Free to modify, share, and use
Free to modify, share, and use commercially
Learn more
Clear filters
SafeSearch:
Moderate
Strict
Moderate (default)
Off
Filter
Change Management
Process Workflow
ServiceNow
Change Management Workflow
Software
Development Workflow
Business Process
Workflow
Change Management Workflow
Diagram
Workflow Management
Tool
ITIL Change Management
Process Flow
What Is a
Workflow
Workflow
Checklist
Workflow
Systems
Process Workflow
Diagram Example
Sales
Workflow Management
Workflow Management
System
Document
Workflow Management
Change Control
Management Software
Digital
Management Software
Change Management
Process for Software
Software Change
Request Form Template
Change
Control Process Flow Chart
Change Management
Procedure for QMS
Simple Workflow
Diagram Example
ManageEngine Change Management Workflow
Design
Change Management
Process Steps
Change Management
Team Software
Agile Change Management
Flowchart
Employee Management Software
Diagram
It Change Management
Process
Wizard
Change Management
Employee Onboarding
Process Flow Chart
IBM Engineering
Workflow Management
Chamne
Management Workflow
Software Changes
Change Management
Issues
Software Product Change
Delivery Workflow
Change Management Workflow
Free
Complaint
Feedback
Change Management Workflow
for Web Application
Change
Mangaement Workflow
Communication
Management Software
Project Management
Planning
Software Change
Production Process
Management of Change
App
Change Managament Workflow
Engineering
Change Management Workflows
Auditing
Change in Workflow
Sign
The Capacity to
Change Software
Task Trackers for
Management
Recruitment
Workflow Management
Software Production Env
Change Management Process
Workflow
Fun
760×406
tatvasoft.com
A Guide To Software Change Management - TatvaSoft Blog
1073×741
fity.club
Software Change Management Process
1024×741
templates.rjuuc.edu.np
Software Change Management Process Template
700×581
miquido.com
Change Management in Software Development Projects | Miquido …
1280×720
slideteam.net
Top 7 Software Change Management Templates with Examples and Samples
1088×741
itassetmanagement.net
Process of the Month – Software Change Management Process
1061×741
fity.club
Software Change Management Process
770×578
data1.skinnyms.com
Software Change Management Process Template
1000×1480
ManageEngine
6 ITIL change management p…
1093×741
itassetmanagement.net
Process of the Month – Software Change Management Process
850×608
ar.inspiredpencil.com
Software Change Management Process
1080×467
fldata.com
Change Management Process for Effective Change
Explore more searches like
Software Change Management Workflow
Process Automation
Search Engine
Architecture Review Board
Application Interface
App Store
Knowledge Graph
User Management
Architecture Board
Automation Software Top
Project Management
Backup Request
Mobile Management
1272×846
ar.inspiredpencil.com
Itil Change Management Process
560×315
slideteam.net
Software Change Management - SlideTeam
840×1577
givainc.com
IT Change Management …
1280×720
slidegeeks.com
Change Management Implementation Process Deployment Workflow Structure PDF
638×359
fity.club
Software Change Management Process
1107×723
template.mapadapalavra.ba.gov.br
Software Change Management Process Template
557×572
fity.club
Software Change Management Process
1640×840
4pmti.com
Understanding the Change Management Process: A Comprehensive Guide | PMTI
864×1024
fity.club
Change Management Proc…
1200×628
changemethod.com
The change management process: a comprehensive guide for change ...
1024×768
SlideServe
PPT - Lesson 21-Change Management PowerPoint Prese…
705×441
cwa-software.com
Change Management Software SmartProcess
1037×568
ManageEngine
Change management workflow builder | Service desk workflow | ITIL ...
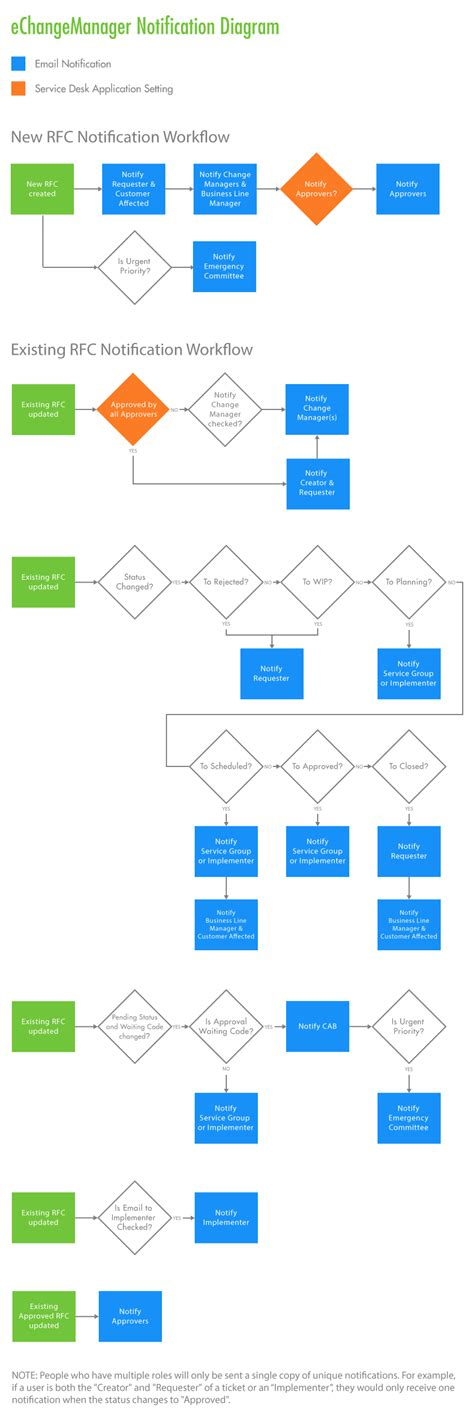
840×2525
givainc.com
Giva eChangeMana…
1120×630
slidesgo.com
Change Management Process: Flow Diagrams for a Business Plan
605×754
fity.club
Software Change Manag…
1538×556
help.serena.com
Change Management Workflow
People interested in
Software Change
Management Workflow
also searched for
System Design
Software Engineering
Duck Creek
Software Logo
System Architecture
Salesforce Case
Ppt Presentation
Use Case Diagram For
Technology Company Logo
Google Project
Software Reviews
System Software
1166×590
tatvasoft.com
A Guide To Software Change Management - TatvaSoft Blog
984×578
storage.googleapis.com
Change Management Workflow at Tammy Hodges blog
1480×987
thedigitalprojectmanager.com
30 Best Workflow Management Software for Efficiency in 2025
924×992
www.manageengine.com
workflow automation software | ManageEngine AppCreator
522×137
mnjsoftware.com
Workflow & Change Management | MNJ Software
608×290
researchgate.net
Workflow of Engineering Change Management through software | Download ...
Some results have been hidden because they may be inaccessible to you.
Show inaccessible results
Report an inappropriate content
Please select one of the options below.
Not Relevant
Offensive
Adult
Child Sexual Abuse
Feedback