The photos you provided may be used to improve Bing image processing services.
Privacy Policy
|
Terms of Use
Can't use this link. Check that your link starts with 'http://' or 'https://' to try again.
Unable to process this search. Please try a different image or keywords.
Try Visual Search
Search, identify objects and text, translate, or solve problems using an image
Drag one or more images here,
upload an image
or
open camera
Drop images here to start your search
To use Visual Search, enable the camera in this browser
All
Search
Images
Inspiration
Create
Collections
Videos
Maps
News
More
Shopping
Flights
Travel
Notebook
Top suggestions for C Sharp File
Sharp File
for Wood
Sharp File
Retrieve
File
Touch Sharp
C Sharp File
Icon
File for Sharp
Edges
Sharp
Copier
Sharp
Spindle Files
Hard File
Tool
StaySharp Nail
File
File to File Sharp
Crampons
File for Sharp
Wood Cutting
Sharp File
Ampoules
Sharp File
Retrive Icon
C Sharp File:
Logo
Sharping
File
Hand Holding
File
NHS Embroidery
File David Sharp
Black Maxi
Sharp
C Sharp File
Extension
How to Make
C Sharp File
File
Retrive Icon Sharp Copiers
M-SHARP File
Meaning
Chainsaw Bar Mount
File
Hand File
Woodworking
Mill Sharpening
File
xB Sharper
File
How to Sharpen a Rasp
File
Icon for File
Retrieve for Sharp Printer
How to Rename Scanned
File Sharp Printer 20B24
C Sharp
Using Folder Outside of File
Electric Wood
File
Sharpning Stick
File
C Sharp
for Each Line of a File
L
Sharp File
Steel
Sharp File
Scales Up to Five
Sharp
Sharp
Beveled File
How to Make Metal
Sharp with File
C Sharp File
Endings
Sharp
Meaning
Sharp File
Retrieve Icon
Triangular File
Diagram
C Sharp File
Handling
Wood Course
File
Sharp
Edges Nail File
Shapre File
Icon
Sharp
Music Symbol
Sharp Printer File
Retrieve Home Screen
Sharp
Sign Music
Explore more searches like C Sharp File
Natural
Minor
Major
Triad
Icon.png
File
Icon
For
Loop
Harmonic Minor
Scale
Bass
Guitar
Cheat
Sheet
File
Extension
Major Scale
Guitar
Melodic
Minor
Source
Code
Visual Studio
Code
Peter
Golde
Python
Banner
Natural Minor
Scale
Minor Scale
Degrees
Diminished
Chord
Melodic Minor
Scale
Dim Chord
Guitar
Logo
png
Harmonic Minor
Scale Bass
Major Pentatonic
Scale
Diatonic Major
Scale
Minor
Triad
When
Made
Code
Examples
4K
Images
Mind
Map
Programming
Examples
Coding
Examples
Language
Logo
File Icon
PNG
Guitar
Tuning
Minor Scale
Bass
Sign for Does
Not Equal
Melodic Minor Scale
Descending
Difference
Between
If
Statement
Official
Logo
Minor Key
Signature
Array
Chord
Guitar
Syntax
7 Guitar
Chord
Programming
Major
Notes
Chord
Piano
Drop
People interested in C Sharp File also searched for
Major
Chord
Harmonic Minor
Bass Clef
Flat Minor Scale
Guitar
Minor Scale
Guitar
Programming
Language
Letter
Logo
Transparent
Minor
Ukulele
Diminished Chord
Guitar
$7
Project
Ideas
Computer
Language
Programming
CNC
Autoplay all GIFs
Change autoplay and other image settings here
Autoplay all GIFs
Flip the switch to turn them on
Autoplay GIFs
Image size
All
Small
Medium
Large
Extra large
At least... *
Customized Width
x
Customized Height
px
Please enter a number for Width and Height
Color
All
Color only
Black & white
Type
All
Photograph
Clipart
Line drawing
Animated GIF
Transparent
Layout
All
Square
Wide
Tall
People
All
Just faces
Head & shoulders
Date
All
Past 24 hours
Past week
Past month
Past year
License
All
All Creative Commons
Public domain
Free to share and use
Free to share and use commercially
Free to modify, share, and use
Free to modify, share, and use commercially
Learn more
Clear filters
SafeSearch:
Moderate
Strict
Moderate (default)
Off
Filter
Sharp File
for Wood
Sharp File
Retrieve
File
Touch Sharp
C Sharp File
Icon
File for Sharp
Edges
Sharp
Copier
Sharp
Spindle Files
Hard File
Tool
StaySharp Nail
File
File to File Sharp
Crampons
File for Sharp
Wood Cutting
Sharp File
Ampoules
Sharp File
Retrive Icon
C Sharp File:
Logo
Sharping
File
Hand Holding
File
NHS Embroidery
File David Sharp
Black Maxi
Sharp
C Sharp File
Extension
How to Make
C Sharp File
File
Retrive Icon Sharp Copiers
M-SHARP File
Meaning
Chainsaw Bar Mount
File
Hand File
Woodworking
Mill Sharpening
File
xB Sharper
File
How to Sharpen a Rasp
File
Icon for File
Retrieve for Sharp Printer
How to Rename Scanned
File Sharp Printer 20B24
C Sharp
Using Folder Outside of File
Electric Wood
File
Sharpning Stick
File
C Sharp
for Each Line of a File
L
Sharp File
Steel
Sharp File
Scales Up to Five
Sharp
Sharp
Beveled File
How to Make Metal
Sharp with File
C Sharp File
Endings
Sharp
Meaning
Sharp File
Retrieve Icon
Triangular File
Diagram
C Sharp File
Handling
Wood Course
File
Sharp
Edges Nail File
Shapre File
Icon
Sharp
Music Symbol
Sharp Printer File
Retrieve Home Screen
Sharp
Sign Music
768×1024
scribd.com
C Sharp File | PDF | C Sharp (Program…
768×1024
scribd.com
C # File Handling | PDF | C Sharp (Pro…
768×1024
scribd.com
File Examples in C# | PDF | Computer …
790×120
csharp-examples.net
FileStream Open File [C#]
Related Products
C Sharp Books
Keyboard Stickers
T-Shirts
1200×600
github.com
GitHub - bianchins/C-Sharp-File-Browser: A C# File Browser user control
600×314
www.c-sharpcorner.com
Save a Text File C# Example
256×256
iconscout.com
C Sharp File Icon - Download in Dualt…
962×482
github.com
GitHub - jeb495/C-Sharp-File-Viewer: A simple c# file viewer built with c#
840×590
wikitechy.com
C# FileStream - By Microsoft Award MVP - c# - c# tutorial - c# net ...
598×420
w3resource.com
C# - Remove a file from the disk
557×846
w3resource.com
C# - Create a file in the disk newly
256×256
iconscout.com
C Sharp File Icon - Download in Colored Outli…
256×256
iconscout.com
C Sharp File Icon - Download in Glyph Style
Explore more searches like
C Sharp
File
Natural Minor
Major Triad
Icon.png
File Icon
For Loop
Harmonic Minor Scale
Bass Guitar
Cheat Sheet
File Extension
Major Scale Guitar
Melodic Minor
Source Code
960×540
delftstack.com
How to Save File Dialog in C# | Delft Stack
578×1006
w3resource.com
C# - Create a file in the disk if it i…
601×1902
w3resource.com
C# - Create a file and copy the file
1173×1305
w3resource.com
C# - Read last n number of line…
672×560
www.c-sharpcorner.com
How to write to a text file in C#
1200×675
sourcetrail.com
Solved: c sharp how to read a text file in C# - SourceTrail
866×373
Guru99
File Handling in C#: I/O Operations [Examples]
968×356
Guru99
File Handling in C#: I/O Operations [Examples]
935×371
Guru99
File Handling in C#: I/O Operations [Examples]
1086×366
Guru99
File Handling in C#: I/O Operations [Examples]
738×913
w3resource.com.cach3.com
C# - Create and read the last lin…
715×500
kittipongint.com
new c sharp file | KITTIPONGINT
512×512
sudo.fandom.com
C-Sharp/Open any local file | Sudo Wiki …
495×347
wikitechy.com
C# FileStream - By Microsoft Award MVP - c# - c# tutorial - c…
850×577
indeksstroy.ru
C sharp file extension
611×249
myassignmenthelp.net
C Sharp File I/O Assignment Help By Online Tutoring Sessions ...
754×2404
w3resource.com
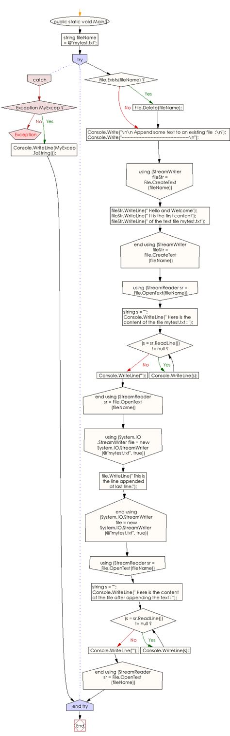
C# - Append some text to a…
450×450
programmershelp.net
FileStream in C# tutorial
675×320
referencedesigner.com
File read and write in C# | Tutorial ( C Sharp )
People interested in
C Sharp
File
also searched for
Major Chord
Harmonic Minor Bass Clef
Flat Minor Scale Guitar
Minor Scale Guitar
Programming Language
Letter
Logo Transparent
Minor Ukulele
Diminished Chord Guitar
$7
Project Ideas
Computer Language
640×853
syncfusion.com
Types of File Handling in C# | Sy…
726×1806
w3resource.com.cach3.com
C# - Read the first line from …
1366×750
github.com
GitHub - Aggarwal-Abhishek/C-sharp: A simple file explorer in C#
Some results have been hidden because they may be inaccessible to you.
Show inaccessible results
Report an inappropriate content
Please select one of the options below.
Not Relevant
Offensive
Adult
Child Sexual Abuse
Feedback