D'fhéadfaí na grianghraif a chuir tú ar fáil a úsáid chun seirbhísí Bing phróiseáil íomhánna a fheabhsú.
Polasaí príobháideachais
|
Téarmaí Úsáide
Ní féidir an nasc seo a úsáid. Seiceáil go dtosaíonn do nasc le 'http://' nó 'https://' chun triail eile a bhaint as.
Ní féidir an cuardach seo a phróiseáil. Bain triail as íomhá nó as eochairfhocail eile.
Bain triail as Cuardach Amharc
Cuardaigh, aithin oibiachtaí agus téacs, aistrigh nó réitigh fadhbanna le híomhá
Tarraing íomhá amháin nó níos mó anseo,
uaslódáil íomhá
nó
oscail an ceamara
Scaoil íomhánna anseo chun do chuardach a thosú
Chun Cuardach Físiúil a úsáid, cumasaigh an ceamara sa bhrabhsálaí seo
English
Gach rud
Cuardach
Íomhánna
Inspioráid
Cruthaigh
Bailiúcháin
Físeáin
Mapaí
Nuacht
Copilot
Tuilleadh
Siopadóireacht
Eitiltí
Taisteal
Nótaleabhar
Na moltaí is mó chabhair le haghaidh LSMW Direct Input Sample Data
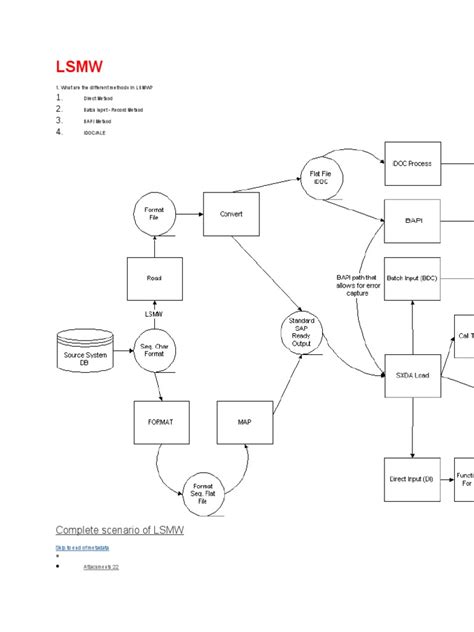
LSMW
SAP
LSMW
Step by Step
LSMW
Tcode
SAP LSMW
Overview
LSMW
Steps in SAP
LSMW
Full Form
LSMW
Template
LSMW Data
Migration
SAP R/3
LSMW
LSMW
Screen
LSMW
Tables
SAP
Legacy
What Is
LSMW SAP
LSMW
Methods
LSMW
Icon
LSMW
Process in SAP
LSMW
Clip Art
How to Use
LSMW in SAP
How to Run
LSMW
SAP
Input
How to Create an
LSMW
LS24
SAP
LSMW
Flowchart
SAP LSMW
Tutorial
LSMW
Prentation
LSMW
for LT01
Difference Between LSMW
and BDC
14 Steps in
LSMW
LS26
SAP
LSMW Direct Input
Method
LSMW
Project Table in SAP
LSW
Example
LSMW
Word Art
LSMW
Session Screen
SAP LSMW
HD
We20
SAP
SAP
KSU1
LSMW
vs Ltmc
SAP
LM06
Fsp0
SAP
SAP User
Creation
Error LSMW
On SAP
LSMW
Campo Moneda Tipo
LSMW Input
Methode in SAP
LSMW
Structural Relationship
System
Migration
SAP Movement
Type Table
LSMW
Upload Flow Chart
LSMW
Recording Method Pros and Cons
SAP
Material
Taiscéal tuilleadh cuardaigh cosúil le LSMW Direct Input Sample Data
SAP
Tcode
SAP
PP
PPT
Title
Full
Form
SAP
ABAP
Different
Types
Chuardaigh daoine a bhfuil spéis acu iLSMW Direct Input Sample Data do
Flat
Design
FlowChart
Process
Diagram
Single
Person
Royalty Free
Images
Computer
Cartoon
Advanced
Excel
Images
for PPT
Icon for Conceptual
Framework
Sign
Language
User Interface
Design
Ml
Logo
Source
Symbol
Collection
Form
Blue
Icon
Preparing
Button
Meaning
Format
Sheet
PPT
Form
Stock
Description
Method
Examples
Android
13
xhose
Information
Web
App
Uathsheinn gach GIFanna
Athraigh uathsheinn agus socruithe íomhá eile anseo
Uathsheinn gach GIFanna
Smeach an lasc chun iad a chasadh air
GIFanna uathsheachadta
Méid íomhá
Gach ceann
Beag
Meánach
Mór
Ollmhór
Ar a laghad... *
Leithead Saincheaptha
x
Airde Saincheaptha
px
Iontráil uimhir do Leithead agus Airde
Dath
Gach ceann
Dath amháin
Dubh & bán
Cineál
Gach ceann
Grianghraf
Fáisc-ealaín
Líníocht le líne
GIF beochana
Trédhearcach
Leagan amach
Gach ceann
Cearnóg
Leathan
Ard
Daoine
Gach ceann
Aghaidheanna amháin
Ceann &barainní
Dáta
Gach ceann
Le 24 uair an chloig anuas
Le seachtain anuas
Le mí anuas
Le bliain anuas
Ceadúnas
Gach ceann
Gach Creative Commons
Fearann poiblí
Saor in aisce le comhroinnt agus úsáid
Saor in aisce a roinnt agus a úsáid ar bhonn tráchtála
Saor in aisce chun rudaí a mhionathrú, a chomhroinnt agus a úsáid
Saor in aisce chun rudaí a mhionathrú, a chomhroinnt agus a úsáid ar bhonn tráchtála
Tuilleadh faisnéise
Scagairí a ghlanadh
SafeSearch:
Meánach
Docht
Measartha (réamhshocraithe)
As
Scag
LSMW
SAP
LSMW
Step by Step
LSMW
Tcode
SAP LSMW
Overview
LSMW
Steps in SAP
LSMW
Full Form
LSMW
Template
LSMW Data
Migration
SAP R/3
LSMW
LSMW
Screen
LSMW
Tables
SAP
Legacy
What Is
LSMW SAP
LSMW
Methods
LSMW
Icon
LSMW
Process in SAP
LSMW
Clip Art
How to Use
LSMW in SAP
How to Run
LSMW
SAP
Input
How to Create an
LSMW
LS24
SAP
LSMW
Flowchart
SAP LSMW
Tutorial
LSMW
Prentation
LSMW
for LT01
Difference Between LSMW
and BDC
14 Steps in
LSMW
LS26
SAP
LSMW Direct Input
Method
LSMW
Project Table in SAP
LSW
Example
LSMW
Word Art
LSMW
Session Screen
SAP LSMW
HD
We20
SAP
SAP
KSU1
LSMW
vs Ltmc
SAP
LM06
Fsp0
SAP
SAP User
Creation
Error LSMW
On SAP
LSMW
Campo Moneda Tipo
LSMW Input
Methode in SAP
LSMW
Structural Relationship
System
Migration
SAP Movement
Type Table
LSMW
Upload Flow Chart
LSMW
Recording Method Pros and Cons
SAP
Material
336×601
community.sap.com
Solved: LSMW Direct input me…
1698×1013
blog.csdn.net
LSMW专题二:Standard Batch/Direct Input方式进行数据导入 (以多组件BOM批导为例)_lsmw no ...
400×389
sap123.com
Loading Material Masters with LSMW Direct Input method | SAP…
623×375
Guru99
What is SAP LSMW? Steps to Migrate Data using LSMW
768×1024
scribd.com
LSMW Direct Input and Scheduling S…
357×391
community.sap.com
Solved: LSMW Direct input method MM01, B…
941×410
community.sap.com
LSMW Long text load by Direct Input method - SAP Community
764×1253
community.sap.com
LSMW - Purchase orde…
365×410
community.sap.com
Solved: LSMW Direct input method MM01, …
768×1024
scribd.com
SAP123 - Loading Materi…
768×1024
scribd.com
LSMW: BOM Upload Using D…
576×537
community.sap.com
Solved: LSMW Direct input method MM01, …
1035×307
blogspot.com
LSMW Standard Batch/Direct Input Step-by-Step Manual
650×340
stechies.com
Configuration Steps For LSMW in SAP ABAP
Taiscéal tuilleadh cuardaigh cosúil le
LSMW
Direct Input Sample Data
SAP Tcode
SAP PP
PPT Title
Full Form
SAP ABAP
Different Types
768×1024
scribd.com
Complete Scenario of LSMW: Direct M…
414×524
sap123.com
Loading Material Master Characteristics with LSMW Dir…
473×263
community.sap.com
Solved: LSMW Direct input method MM01, Basic data view don... - SAP ...
546×315
community.sap.com
Solved: LSMW Direct input method MM01, Basic data view don... - SAP ...
809×380
community.sap.com
Solved: LSMW Direct input method MM01, Basic data view don... - SAP ...
768×1024
scribd.com
LSMW - Material Master Data Upl…
300×192
infocost.net
Material master upload through LSMW Direct Input method in …
504×176
community.sap.com
Solved: LSMW Direct input method MM01, Basic data view don... - SAP ...
835×257
community.sap.com
Solved: LSMW Direct input method MM01, Basic data view don... - SAP ...
348×134
community.sap.com
Solved: LSMW Material Master - Direct Input - SAP Community
664×436
community.sap.com
Solved: LSMW Direct input method MM01, Basic data view don... - SA…
764×395
community.sap.com
Solved: LSMW Direct input method MM01, Basic data view don... - SAP ...
760×211
community.sap.com
Solved: LSMW Direct input method MM01, Basic data view don... - SAP ...
554×185
community.sap.com
Solved: LSMW Direct input method MM01, Basic data view don... - SAP ...
362×620
community.sap.com
Solved: LSMW Direct input me…
580×585
community.sap.com
Solved: LSMW Direct input method MM01, Basic dat…
Chuardaigh daoine a bhfuil spéis acu i
LSMW Direct
Input
Sample
Data
do
Flat Design
FlowChart
Process Diagram
Single Person
Royalty Free Images
Computer Cartoon
Advanced Excel
Images for PPT
Icon for Conceptual Fr
…
Sign Language
User Interface Design
Ml Logo
554×171
community.sap.com
Solved: LSMW Direct input method MM01, Basic data view don... - SAP ...
714×365
blogspot.com
LSMW Standard Batch/Direct Input Step-by-Step Manual - Sap 4 All
630×591
sap123.com
Loading Material Masters with LSMW Direct Input m…
474×481
community.sap.com
Solved: LSMW Direct input method MM01, B…
1520×645
blog.csdn.net
LSMW专题二:Standard Batch/Direct Input方式进行数据导入 (以多组件BOM批导为例)_lsmw no ...
Tá roinnt torthaí folaithe toisc go bhfuil seans ann nach bhfuil siad inrochtana agat.
Taispeáin torthaí dorochtana
Tuairiscigh inneachar mí-oiriúnach
Roghnaigh ceann de na roghanna thíos.
Neamhábhartha
Maslach
Duine fásta
Mí-Úsáid Ghnéasach Leanaí
Aiseolas