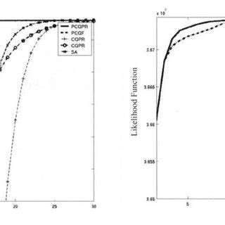
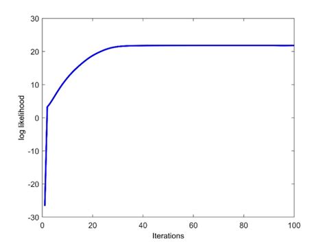
Lena n-áirítear torthaí logarithmic likelihood between iterations graphs.
An bhfuil torthaí uait le haghaidh Log Liklihood vs Iteration Graph?
Tá roinnt torthaí folaithe toisc go bhfuil seans ann nach bhfuil siad inrochtana agat.Taispeáin torthaí dorochtana
