The photos you provided may be used to improve Bing image processing services.
Privacy Policy
|
Terms of Use
Can't use this link. Check that your link starts with 'http://' or 'https://' to try again.
Unable to process this search. Please try a different image or keywords.
Try Visual Search
Search, identify objects and text, translate, or solve problems using an image
Drag one or more images here,
upload an image
or
open camera
Drop images here to start your search
To use Visual Search, enable the camera in this browser
All
Search
Images
Inspiration
Create
Collections
Videos
Maps
News
More
Shopping
Flights
Travel
Notebook
Top suggestions for Android Activity Manager
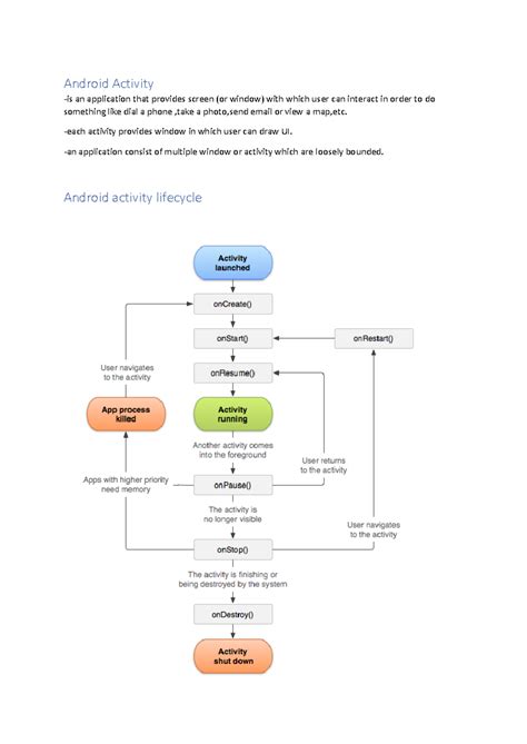
Android Activity
Activity Manager
Android
Device Manager
Activity
LifeCycle
Activity Android
Studio
Contact Us
Android Activity
Android
3 Activity
Task Manager
App
Activity Manager
Icon
Setting
Activity Android
Android Activities
Full Screen
Activity Android
Android Activity
Simple Background
Android Activity
Design Background
Activity
Management App
Activity
Group Android
Activity Manager
Apk
Sign in Activity
for Android Studio
Android
Kill Activity
Android Activity
Mobile
Main
Activity Android
Activity
Life Cycle in Android
Android
Startup Activity
Activity Manager
Won10
Android Activity
Coolors Palatte
Activity Manager
with 4090
Blank Activity Android
Studio
All Activity
in Android
Android
Phone Manager
Download
Manager Android
Live Activity
in Android
Android
1.1 Manager
Laptop
Activity Android
Sing in
Activity Android
Pamela Staniforth
Activity Manager Gleneagles
Android Activity
Hierarchy
What Is Launcher
Activity in Android Studio
Task Android
Program
Activity in Android
Development
Sailun
Manager Activity
Timeline Activity Android
-App
Activity
in Application
Welcome
Activity Android
Android Activity
Overrides
Best Launching
Activity Android
Microsoft
Activity Manager
Android Activity
Vector
Abdroid Activity
Life Cycle
Android Activity
Life Cycle Diagram
Lifecyclke
Android Activity
Explore more searches like Android Activity Manager
Life Cycle
Diagram
Transition
Animation
Ciclo De
Vida
Gambar
Animasi
Background
For
Notation
Symbols
Simple
Background
Flow
Diagram
Top
Background
What
Map
Background
Color
For
Practice
Window
Full-screen
Layout
Template
Life
Cycle
State
Diagram
Simple Multicolor
Background
Fragment
Label
Implicity
Java
2
Fullscreen
Dev
Dashboard
Activity
Con
User
Info
Layouts
Parts
Tutorial
Intent
Render
Problem
People interested in Android Activity Manager also searched for
Life Cycle Simple
Diagram
What Is Life
Cycle
Stack
Diagram
Parts
Empty
Not Full
Screen
Controls
Disenos
Chart
Design
View
Diagram
Different
Pages
Start
Stack
XML
Indicator
Life Cycle
Example
Icons
For
Autoplay all GIFs
Change autoplay and other image settings here
Autoplay all GIFs
Flip the switch to turn them on
Autoplay GIFs
Image size
All
Small
Medium
Large
Extra large
At least... *
Customized Width
x
Customized Height
px
Please enter a number for Width and Height
Color
All
Color only
Black & white
Type
All
Photograph
Clipart
Line drawing
Animated GIF
Transparent
Layout
All
Square
Wide
Tall
People
All
Just faces
Head & shoulders
Date
All
Past 24 hours
Past week
Past month
Past year
License
All
All Creative Commons
Public domain
Free to share and use
Free to share and use commercially
Free to modify, share, and use
Free to modify, share, and use commercially
Learn more
Clear filters
SafeSearch:
Moderate
Strict
Moderate (default)
Off
Filter
Android Activity
Activity Manager
Android
Device Manager
Activity
LifeCycle
Activity Android
Studio
Contact Us
Android Activity
Android
3 Activity
Task Manager
App
Activity Manager
Icon
Setting
Activity Android
Android Activities
Full Screen
Activity Android
Android Activity
Simple Background
Android Activity
Design Background
Activity
Management App
Activity
Group Android
Activity Manager
Apk
Sign in Activity
for Android Studio
Android
Kill Activity
Android Activity
Mobile
Main
Activity Android
Activity
Life Cycle in Android
Android
Startup Activity
Activity Manager
Won10
Android Activity
Coolors Palatte
Activity Manager
with 4090
Blank Activity Android
Studio
All Activity
in Android
Android
Phone Manager
Download
Manager Android
Live Activity
in Android
Android
1.1 Manager
Laptop
Activity Android
Sing in
Activity Android
Pamela Staniforth
Activity Manager Gleneagles
Android Activity
Hierarchy
What Is Launcher
Activity in Android Studio
Task Android
Program
Activity in Android
Development
Sailun
Manager Activity
Timeline Activity Android
-App
Activity
in Application
Welcome
Activity Android
Android Activity
Overrides
Best Launching
Activity Android
Microsoft
Activity Manager
Android Activity
Vector
Abdroid Activity
Life Cycle
Android Activity
Life Cycle Diagram
Lifecyclke
Android Activity
720×1600
malavida.com
Activity Manager APK Download for Android Free
720×1600
malavida.com
Activity Manager APK Download for Android Free
1020×1813
activity-manager-hidden-activity-launcher.en.softonic.com
Activity Manager: Hidden activity launcher APK for An…
1250×940
Stack Overflow
UML Activity Diagram for android project - Stack Overfl…
1080×2400
f-droid.org
Activity Manager | F-Droid - Free and Open Source Andro…
720×1600
malavida.com
Descargar Activity Manager 5.4 APK Gratis para Android
Related Searches
Activity
Background
for
Android
Android Activity
Notation
Symbols
Android Activity
Simple
Background
Android Activity
Flow
Diagram
720×1600
malavida.com
Activity Manager APK Download for Android Free
720×1600
malavida.com
Activity Manager APK Download for Android Free
1080×1920
fossdroid.com
Activity Manager - Advanced activities and shortcuts laun…
1261×864
Android Authority
Android activity lifecycle explained - an introduction t…
1080×2400
f-droid.org
Activity Manager | F-Droid - Free and Open Source Andro…
1358×952
medium.com
What is Activity in Android?. In Android development, an “Ac…
1080×2280
fdroid.gitlab.io
Activity Manager | F-Droid - Free and Open Source Andro…
720×1600
malavida.com
Activity Manager APK Download for Android Free
720×1600
malavida.com
Activity Manager APK Download for Android Free
400×566
Create Cheat
Android Activity Manager (am) Cheat Sheet by CITguy - Dow…
1080×1920
f-droid.org
Activity Manager | F-Droid - Free and Open Source Andro…
1080×2280
f-droid.org
Activity Manager | F-Droid - Free and Open Source Andro…
1200×1696
studocu.com
Android Activity - Unit 4 summary - Mobile Program…
1200×1553
studocu.com
7. Android Activities - work - An activity represents a singl…
720×1600
malavida.com
Activity Manager APK Download for Android Free
720×1600
malavida.com
Activity Manager APK Download for Android Free
600×849
Create Cheat
Android Activity Manager (am) Cheat Sheet by CITguy - Dow…
988×665
Stack Overflow
Where is "Activity Manager State" in Android Studio 3? - …
Related Searches
Android Activity
Life
Cycle
Simple
Diagram
What
Is
Life
Cycle
of
Android Activity
Android Activity
Stack
Diagram
Parts
of
the
Empty
Activity Android
1080×2400
f-droid.org
Activity Manager | F-Droid - Free and Open Source Andro…
1920×1022
geeksforgeeks.org
Different Types of Activities in Android Studio - GeeksforGe…
1020×1813
activity-manager-hidden-activity-launcher.softonic.kr
Android 용 Activity Manager: Hidden activity launcher AP…
720×1600
malavida.com
Activity Manager APK Download for Android Free
329×153
androidcustomromdevelopment.blogspot.com
Activity Manager Commands in android - How to make an…
Related Searches
Activity
Life
Cycle
Diagram
in
Android
Activity
Transition
Animation
Android
Ciclo
De
Vida
Activity Android
Gambar
Animasi
Android Activity
1012×444
Stack Overflow
Where is "Activity Manager State" in Android Studio 3? - …
1080×1920
apkpure.com
Activity Manager APK for Android Download
1080×1920
f-droid.org
Activity Manager | F-Droid - Free and Open Source Andro…
1600×2560
apkpure.com
Activity Manager APK for Android Download
1024×768
SlideServe
PPT - Android Middleware PowerPoint Presentation, fre…
1489×471
wongzhenyu.cn
deep understand of Android ActivityManagerService | 卖 …
Some results have been hidden because they may be inaccessible to you.
Show inaccessible results
Top suggestions for
Android Activity Manager
Android Activity
Activity Manager
Android Device Manager
Activity LifeCycle
Activity Android Studio
Contact Us Android Activity
Android 3 Activity
Task Manager App
Activity Manager Icon
Setting Activity Android
Android Activities
Full Screen Activity Android
Report an inappropriate content
Please select one of the options below.
Not Relevant
Offensive
Adult
Child Sexual Abuse
Feedback