D'fhéadfaí na grianghraif a chuir tú ar fáil a úsáid chun seirbhísí Bing phróiseáil íomhánna a fheabhsú.
Polasaí príobháideachais
|
Téarmaí Úsáide
Ní féidir an nasc seo a úsáid. Seiceáil go dtosaíonn do nasc le 'http://' nó 'https://' chun triail eile a bhaint as.
Ní féidir an cuardach seo a phróiseáil. Bain triail as íomhá nó as eochairfhocail eile.
Bain triail as Cuardach Amharc
Cuardaigh, aithin oibiachtaí agus téacs, aistrigh nó réitigh fadhbanna le híomhá
Tarraing íomhá amháin nó níos mó anseo,
uaslódáil íomhá
nó
oscail an ceamara
Scaoil íomhánna anseo chun do chuardach a thosú
Chun Cuardach Físiúil a úsáid, cumasaigh an ceamara sa bhrabhsálaí seo
English
Gach rud
Cuardach
Íomhánna
Inspioráid
Cruthaigh
Bailiúcháin
Físeáin
Mapaí
Nuacht
Copilot
Tuilleadh
Siopadóireacht
Eitiltí
Taisteal
Nótaleabhar
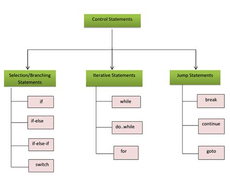
Na moltaí is mó chabhair le haghaidh Control Structures in C Programming
Control
Language Programming
Control Program
Control
System Programming
Control Flow
in Programming
For What We Use
Control in Programming
Control Structures in Programming
Control
Meaning Programming
Control Flow
in C Programming
What Is
Control Flow in Programming
Sequence
Control Structure
Why Do We Use
Control in Programming Language
Control Flow in
Python Programming
Programe
Control
Extensible Control Programming
Reference
Control Flow Example
in Programming Language
Nah6 Control
System Programming
Karel
Programming Control Structures
Control
Flow Statements
Control Structure
Coding
Examples of
Control Structures
Selection
Control Structure
Programming and Control
Year 5
Control Systems in Programming
Language
Advanced Control Programming
Generic Image
plc
Programming
Control Structures in Programming
Process
What Is the Purpose of Selection
Control Structures in Programming
Understanding
Programming Control Structures
How to Set Up the Atom Universal
Control System Programming Switchere
Repetition
Control Structure
What Is
Controls in Programming Language
Can Control
Expert Create a Property in ST Programming
Optimal
Control
Dynamic
Programming
Control Structure Programming
Assignment Source and Output
Programmin
Control Structures
Flowchart About
Computer
Control Flow Example in Programming
Language with Code
Programming Control Structures
System Programming
for Control System
What Is
Control Structure in Programming
Programming Control
Flow Illustration
Why Do We Use
Controls Programming
Python
Control Structures
Programming Control
Theory
Control Unit Programming
Tool
Control Sentence in
Programing
Control
Statements INR Programming
Advanced Control Programming
Image
Diagram for
Control Flow in Programming
Taiscéal tuilleadh cuardaigh cosúil le Control Structures in C Programming
If
Else
Block
Diagram
Comprehensive
Guide
Computer
Science
Logo
png
Structure
Examples
Fibonacci
Series
Raspberry
Pi
Transparent
Logo
PDF
Download
Learning
Map
Language
Wallpaper
Learn
Code
Tutorial for
Beginners
What
is
Language
Logo
Language
Icon
Cheat
Sheet
Practical
Approach
Or
Gate
Computer
Fundamentals
Thank
You
Handwritten
Notes
TextBook
Language
Background
LinkedIn
Cover
What Is
Function
Cover
Page
Tips/Tricks
Factorial
Number
Power
Symbol
If
Statement
Switch/Case
What Can
You Do
Or
Operator
Basic
Layout
ASCII
Table
What Is
Computer
Basic
Code
Logo
Design
Reverse
Array
Writing
Code
All
About
Power
Function
Language
Books
String
Scanf
Array
Examples
Chuardaigh daoine a bhfuil spéis acu iControl Structures in C Programming do
Road
Map
Introduction.pdf
Pic for
Portfolio
Coding
Example
Code
Examples
Illustration
Icon
Profile
Pictures
Calculator
Basics
Data
Structures
Area
Circle
Program
Book
Stack
Uathsheinn gach GIFanna
Athraigh uathsheinn agus socruithe íomhá eile anseo
Uathsheinn gach GIFanna
Smeach an lasc chun iad a chasadh air
GIFanna uathsheachadta
Méid íomhá
Gach ceann
Beag
Meánach
Mór
Ollmhór
Ar a laghad... *
Leithead Saincheaptha
x
Airde Saincheaptha
px
Iontráil uimhir do Leithead agus Airde
Dath
Gach ceann
Dath amháin
Dubh & bán
Cineál
Gach ceann
Grianghraf
Fáisc-ealaín
Líníocht le líne
GIF beochana
Trédhearcach
Leagan amach
Gach ceann
Cearnóg
Leathan
Ard
Daoine
Gach ceann
Aghaidheanna amháin
Ceann &barainní
Dáta
Gach ceann
Le 24 uair an chloig anuas
Le seachtain anuas
Le mí anuas
Le bliain anuas
Ceadúnas
Gach ceann
Gach Creative Commons
Fearann poiblí
Saor in aisce le comhroinnt agus úsáid
Saor in aisce a roinnt agus a úsáid ar bhonn tráchtála
Saor in aisce chun rudaí a mhionathrú, a chomhroinnt agus a úsáid
Saor in aisce chun rudaí a mhionathrú, a chomhroinnt agus a úsáid ar bhonn tráchtála
Tuilleadh faisnéise
Scagairí a ghlanadh
SafeSearch:
Meánach
Docht
Measartha (réamhshocraithe)
As
Scag
Control
Language Programming
Control Program
Control
System Programming
Control Flow
in Programming
For What We Use
Control in Programming
Control Structures in Programming
Control
Meaning Programming
Control Flow
in C Programming
What Is
Control Flow in Programming
Sequence
Control Structure
Why Do We Use
Control in Programming Language
Control Flow in
Python Programming
Programe
Control
Extensible Control Programming
Reference
Control Flow Example
in Programming Language
Nah6 Control
System Programming
Karel
Programming Control Structures
Control
Flow Statements
Control Structure
Coding
Examples of
Control Structures
Selection
Control Structure
Programming and Control
Year 5
Control Systems in Programming
Language
Advanced Control Programming
Generic Image
plc
Programming
Control Structures in Programming
Process
What Is the Purpose of Selection
Control Structures in Programming
Understanding
Programming Control Structures
How to Set Up the Atom Universal
Control System Programming Switchere
Repetition
Control Structure
What Is
Controls in Programming Language
Can Control
Expert Create a Property in ST Programming
Optimal
Control
Dynamic
Programming
Control Structure Programming
Assignment Source and Output
Programmin
Control Structures
Flowchart About
Computer
Control Flow Example in Programming
Language with Code
Programming Control Structures
System Programming
for Control System
What Is
Control Structure in Programming
Programming Control
Flow Illustration
Why Do We Use
Controls Programming
Python
Control Structures
Programming Control
Theory
Control Unit Programming
Tool
Control Sentence in
Programing
Control
Statements INR Programming
Advanced Control Programming
Image
Diagram for
Control Flow in Programming
686×351
blogspot.com
CONTROL STRUCTURES PART-I (DECISION MAKING) || C Language - Computer Times
1200×1553
studocu.com
Control structures in C - CONTROL …
480×380
iies.in
Decision-Making in Code: a Guide to C’s Control Structures
1400×786
edrawmax.wondershare.com
Structure of C program: Header Files and More
1024×768
SlideServe
PPT - Chapter#3 Structured Program Development in C++ PowerPoint ...
1280×720
YouTube
Control Statements/Control Structure in C Programming Language || Part ...
46:02
www.youtube.com > Ritesh Chauhan
PPS: UNIT-3 Control Structure in C (PART -1)
YouTube · Ritesh Chauhan · 57.1K amharc · 11 Feabh 2021
720×540
SlideServe
PPT - Chapter 4: Control Structures I (Selection) Power…
450×338
madysonmeowvelez.blogspot.com
Control Structure in C++
660×341
wideskills.com
C++ Control Flow Structures | C plusplus tutorial by Wideskills
2048×1536
slideshare.net
Control Structure in C-programming with examples | PPTX
373×489
Electronic Circuits and Diagrams-Electronic Projects and Design
Control structures and statements i…
Taiscéal tuilleadh cuardaigh cosúil le
Control Structures
in C Programming
If Else
Block Diagram
Comprehensive Guide
Computer Science
Logo png
Structure Examples
Fibonacci Series
Raspberry Pi
Transparent Logo
PDF Download
Learning Map
Language Wallpaper
277×320
blogspot.com
control structure in c
2048×1536
slideshare.net
Control structures in C++ Programming Language | PPT
2048×1536
slideshare.net
Control Structure in C-programming with examples | PPTX
2048×1536
slideshare.net
Control Structure in C-programming with examples | PPTX
638×478
slideshare.net
Control Structure in C-programming with examples | PPT
2048×1536
slideshare.net
Control Structure in C-programming with examples | PPTX
638×478
slideshare.net
Control Structure in C-programming with examples | PPT
600×338
berylsoft.co.in
Control Structures in C Programming - BerylSoft
32:44
www.youtube.com > Step-In Information Technology
Part-1:- Control Structure in C Programming |Lect-8|
YouTube · Step-In Information Technology · 3.6K amharc · 4 Feabh 2023
1280×720
www.youtube.com
Control Structure – Introduction, Types: Sequence, Selection, Loop ...
1:02:41
YouTube > Intellipaat
Control Structures in C | C Programming Language | C Language | C Tutorial | Intellipaat
YouTube · Intellipaat · 21.5K amharc · 12 DFómh 2017
791×482
Mergers
Control Statements in C | Types of Control Statements in C Language
1620×2293
studypool.com
SOLUTION: Control structure…
1265×716
storage.googleapis.com
What Is A Control Structure In C++ at Winifred Thompson blog
1024×576
circuitcrush.com
C Programming Tutorial 4: Control Structures in C | Circuit Crush
634×486
examradar.com
Programming in C - Control Statements - EXAMRADAR
Chuardaigh daoine a bhfuil spéis acu i
Control Structures
in C Programming
do
Road Map
Introduction.pdf
Pic for Portfolio
Coding Example
Code Examples
Illustration Icon
Profile Pictures
Calculator
Basics
Data Structures
Area Circle
Program
700×525
TES
Program control structures - Python | Teaching Resources
430×512
simplilearn.com.cach3.com
Control Statements in C: An Ultimate Guide | Simplilearn
1000×611
circuitcrush.com
C Programming Tutorial 4: Control Structures in C | Circuit Crush
1024×768
slideserve.com
PPT - Program flow PowerPoint Presentation, free download - ID:1875536
517×570
Electronic Circuits and Diagrams-Electronic Projects and Design
Control structures and statements in C and C+…
21:53
www.youtube.com > Learn Coding
C# Control Flow Statements | if, if-else, else-if ladder, nested if else and switch statements
YouTube · Learn Coding · 381K amharc · 27 Noll 2021
2500×2306
ccbp.in
A Deep Dive into Control Structures in C++
Tá roinnt torthaí folaithe toisc go bhfuil seans ann nach bhfuil siad inrochtana agat.
Taispeáin torthaí dorochtana
Tuairiscigh inneachar mí-oiriúnach
Roghnaigh ceann de na roghanna thíos.
Neamhábhartha
Maslach
Duine fásta
Mí-Úsáid Ghnéasach Leanaí
Aiseolas