Ní féidir an nasc seo a úsáid. Seiceáil go dtosaíonn do nasc le 'http://' nó 'https://' chun triail eile a bhaint as.
Ní féidir an cuardach seo a phróiseáil. Bain triail as íomhá nó as eochairfhocail eile.
Bain triail as Cuardach Amharc
Cuardaigh, aithin oibiachtaí agus téacs, aistrigh nó réitigh fadhbanna le híomhá
Tarraing íomhá amháin nó níos mó anseo,
uaslódáil íomhá
nó
oscail an ceamara
D'fhéadfaí na grianghraif a chuir tú ar fáil a úsáid chun seirbhísí Bing phróiseáil íomhánna a fheabhsú.
Polasaí príobháideachais
|
Téarmaí Úsáide
Scaoil an íomhá áit ar bith chun an cuardach a thosú
Chun Cuardach Físiúil a úsáid, cumasaigh an ceamara sa bhrabhsálaí seo
日本語
Gach rud
Cuardach
Íomhánna
Inspioráid
Cruthaigh
Bailiúcháin
Físeáin
Mapaí
Nuacht
Tuilleadh
Siopadóireacht
Eitiltí
Taisteal
Nótaleabhar
Uathsheinn gach GIFanna
Athraigh uathsheinn agus socruithe íomhá eile anseo
Uathsheinn gach GIFanna
Smeach an lasc chun iad a chasadh air
GIFanna uathsheachadta
Méid íomhá
Gach ceann
Beag
Meánach
Mór
Ollmhór
Ar a laghad... *
Leithead Saincheaptha
x
Airde Saincheaptha
px
Iontráil uimhir do Leithead agus Airde
Dath
Gach ceann
Dath amháin
Dubh & bán
Cineál
Gach ceann
Grianghraf
Fáisc-ealaín
Líníocht le líne
GIF beochana
Trédhearcach
Leagan amach
Gach ceann
Cearnóg
Leathan
Ard
Daoine
Gach ceann
Aghaidheanna amháin
Ceann &barainní
Dáta
Gach ceann
Le 24 uair an chloig anuas
Le seachtain anuas
Le mí anuas
Le bliain anuas
Ceadúnas
Gach ceann
Gach Creative Commons
Fearann poiblí
Saor in aisce le comhroinnt agus úsáid
Saor in aisce a roinnt agus a úsáid ar bhonn tráchtála
Saor in aisce chun rudaí a mhionathrú, a chomhroinnt agus a úsáid
Saor in aisce chun rudaí a mhionathrú, a chomhroinnt agus a úsáid ar bhonn tráchtála
Tuilleadh faisnéise
Scagairí a ghlanadh
SafeSearch:
Meánach
Docht
Measartha (réamhshocraithe)
As
Scag
1200×1200
moderniqs.com
Data lifecycle management tool: …
1200×583
digital-adoption.com
Data Lifecycle Management (DLM): Everything You Need To Know
673×580
justtotaltech.com
Data Lifecycle Management: What it …
1381×1690
dreamstime.com
Components of Data Lifecycle …
1676×929
platodata.ai
The Lifecycle Of The Internet: Insights From The Resurgence Of The ...
1024×536
bigid.com
Data Lifecycle Management: Benefit or Burden? | BigID
1392×703
peerdh.com
Data Lifecycle Management In Software Development – peerdh.com
840×390
kiteworks.com
Data Lifecycle Management (DLM): Data Lifecycle Management, Data ...
1350×900
trainings.internshala.com
Data Analytics Lifecycle: The 6 Phases
1229×720
linkedin.com
Data Lifecycle Management: EXPLAINED
300×300
tdan.com
Data Lifecycle Management: Optimizing …
1000×767
meme-arsenal.com
Create meme "organization life cycles, stages of life, stages of hu…
1920×1023
uruit.com
The Digital Product Life Cycle - Uruit Blog
1199×686
sauditechpost.com
BigID Launches Comprehensive Data Lifecycle Management Solution - Saudi ...
1900×2645
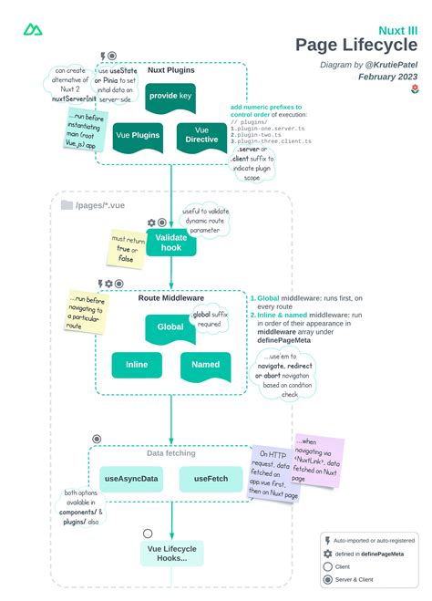
krutiepatel.com
Nuxt 3 - Page Lifecycle Diagr…
1660×928
gate.com
Gate Research: Unlocking the Wealth Code of Meme Coins—Lifecycle ...
1024×914
www.uber.com
Evolution of Data Lifecycle Management at Uber | Uber Blog
1080×1080
soundcloud.com
Stream Refining the Right Fuel: How Data Integration D…
1320×1320
thunderdungeon.com
Grinch Meme Dump: 35 Grinchy Memes & Tweets
878×686
productmanagermeme.com
Tech Debt haunting a Product Manager - Product Manager Memes
1300×895
alamy.com
Data lifecycle dark or night web or landing. Professional tracin…
600×591
makeameme.org
I've put in the work put in the hours... T…
1080×1096
www.reddit.com
Lifecycle 🤣🤣 : r/SunrisersHyderab…
870×250
karlchris.github.io
What is Data Engineering? - Data Engineering Works
1068×718
xaydungso.vn
AI Model Lifecycle Management: Quản Lý Chu Trình Phát Triển M…
1084×745
www.reddit.com
UT Fandom lifecycle : r/Undertale
500×626
log.skut.in
Efficiently Deleting Millions of Objects in A…
346×303
data.kigam.re.kr
지오빅데이터 오픈플랫폼
400×296
fity.club
Secondary Data Memes
640×400
www.reddit.com
Making a meme everyday until the update war (or I get bored) Day 6 ...
1536×1536
fity.club
Data Processing Cycle Data Lifecycle Management: What It I…
1366×768
zendata.dev
Data Mapping: A Comprehensive Guide
735×616
www.pinterest.com
Data Science Life Cycle | Data science, Science life cycles, S…
728×1024
securityboulevard.com
Imperva recognized as a Strong Perfor…
563×558
9gag.com
Programming Meme of AI - 9GAG
Tá roinnt torthaí folaithe toisc go bhfuil seans ann nach bhfuil siad inrochtana agat.
Taispeáin torthaí dorochtana
Tuairiscigh inneachar mí-oiriúnach
Roghnaigh ceann de na roghanna thíos.
Neamhábhartha
Maslach
Duine fásta
Mí-Úsáid Ghnéasach Leanaí
Aiseolas