D'fhéadfaí na grianghraif a chuir tú ar fáil a úsáid chun seirbhísí Bing phróiseáil íomhánna a fheabhsú.
Polasaí príobháideachais
|
Téarmaí Úsáide
Ní féidir an nasc seo a úsáid. Seiceáil go dtosaíonn do nasc le 'http://' nó 'https://' chun triail eile a bhaint as.
Ní féidir an cuardach seo a phróiseáil. Bain triail as íomhá nó as eochairfhocail eile.
Bain triail as Cuardach Amharc
Cuardaigh, aithin oibiachtaí agus téacs, aistrigh nó réitigh fadhbanna le híomhá
Tarraing íomhá amháin nó níos mó anseo,
uaslódáil íomhá
nó
oscail an ceamara
Scaoil íomhánna anseo chun do chuardach a thosú
Chun Cuardach Físiúil a úsáid, cumasaigh an ceamara sa bhrabhsálaí seo
日本語
Gach rud
Cuardach
Íomhánna
Inspioráid
Cruthaigh
Bailiúcháin
Físeáin
Mapaí
Nuacht
Tuilleadh
Siopadóireacht
Eitiltí
Taisteal
Nótaleabhar
Uathsheinn gach GIFanna
Athraigh uathsheinn agus socruithe íomhá eile anseo
Uathsheinn gach GIFanna
Smeach an lasc chun iad a chasadh air
GIFanna uathsheachadta
Méid íomhá
Gach ceann
Beag
Meánach
Mór
Ollmhór
Ar a laghad... *
Leithead Saincheaptha
x
Airde Saincheaptha
px
Iontráil uimhir do Leithead agus Airde
Dath
Gach ceann
Dath amháin
Dubh & bán
Cineál
Gach ceann
Grianghraf
Fáisc-ealaín
Líníocht le líne
GIF beochana
Trédhearcach
Leagan amach
Gach ceann
Cearnóg
Leathan
Ard
Daoine
Gach ceann
Aghaidheanna amháin
Ceann &barainní
Dáta
Gach ceann
Le 24 uair an chloig anuas
Le seachtain anuas
Le mí anuas
Le bliain anuas
Ceadúnas
Gach ceann
Gach Creative Commons
Fearann poiblí
Saor in aisce le comhroinnt agus úsáid
Saor in aisce a roinnt agus a úsáid ar bhonn tráchtála
Saor in aisce chun rudaí a mhionathrú, a chomhroinnt agus a úsáid
Saor in aisce chun rudaí a mhionathrú, a chomhroinnt agus a úsáid ar bhonn tráchtála
Tuilleadh faisnéise
Scagairí a ghlanadh
SafeSearch:
Meánach
Docht
Measartha (réamhshocraithe)
As
Scag
3840×3746
authzed.com
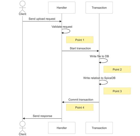
The Dual-Write Problem
1070×793
authzed.com
The Dual-Write Problem
1070×793
authzed.com
The Dual-Write Problem
1892×1892
authzed.com
The Dual-Write Problem
640×360
slideshare.net
The Dual write problem | PDF
1280×720
developer.confluent.io
The Dual Write Problem
483×255
chegg.com
Solved In Problems 9 and 10, (A) Form the dual problem. (B) | Chegg.com
128×128
levelup.gitconnected.com
How to Solve the Dual Write Probl…
600×450
linkedin.com
Solving the Dual Write Problem Using Transaction Bound Events ...
800×450
linkedin.com
Solving the Dual-Write Problem - A Deep Dive | AuthZed
1280×720
linkedin.com
Solving Dual Write Problem in Event Driven Systems
1358×624
levelup.gitconnected.com
How to Solve the Dual Write Problem: 4 Essential Patterns Every ...
1024×576
linkedin.com
How to solve dual write problem in NestJS?
800×450
linkedin.com
Oliver Happy on LinkedIn: Event Driven Design: The Dual Write Problem
1461×987
chegg.com
Solved 4. Write the dual problem of the following LP p…
1280×682
linkedin.com
Taming the Two-Headed Beast: Solving the Dual Write Problem in ...
1600×712
solace.com
Solving the Dual Write Problem with Solace's CDC Micro-Integration | Solace
1024×487
solace.com
Solving the Dual Write Problem with Solace's CDC Micro-Integration | Solace
1024×704
Chegg
Solved Problem 2. Write the dual problems of the following | Chegg.co…
800×450
linkedin.com
What is the "dual-write" problem? Ever tried updating a DB and sending ...
800×1012
linkedin.com
Great post on Dual write problem wit…
1013×316
medium.com
Dual-Write Problem in Event-Driven Systems (System Design:: Part 7 ...
1017×571
medium.com
Dual-Write Problem in Event-Driven Systems (System Design:: Part 7 ...
1034×706
medium.com
Dual Write Problem: Challenges and Solution Approaches | by Teoman ...
1200×1200
linkedin.com
🔄 Solving the Dual-Write Problem in Event-Driven …
1358×1020
medium.com
Solving the Dual Write Problem in Microservices: A Real-World Examp…
720×540
yashodharanawaka.medium.com
Solving the Dual Write Problem with the Transactional Outbox Pa…
800×370
linkedin.com
Transactional OutBox Pattern for dual-write problem | vijay poloju
840×794
self-learning-java-tutorial.blogspot.com
Programming for beginners: Understandin…
904×560
self-learning-java-tutorial.blogspot.com
Programming for beginners: Understanding Dual Write and Effective ...
800×600
linkedin.com
Dual-write automations - How-To - UI & Azure pipelines
600×401
grantwritingacad.org
How to Write Problem Statement - Grant Writing Academy
1356×622
chegg.com
Solved Write the dual for the following linear program: max | Chegg.com
1279×720
linkedin.com
Dual-Write: Easy Tips to Avoid Mapping Problems
1903×975
learn.microsoft.com
Dual-write Application Orchestration-pakket is opgesplitst - Finance ...
Tá roinnt torthaí folaithe toisc go bhfuil seans ann nach bhfuil siad inrochtana agat.
Taispeáin torthaí dorochtana
Tuairiscigh inneachar mí-oiriúnach
Roghnaigh ceann de na roghanna thíos.
Neamhábhartha
Maslach
Duine fásta
Mí-Úsáid Ghnéasach Leanaí
Aiseolas