The photos you provided may be used to improve Bing image processing services.
Privacy Policy
|
Terms of Use
Can't use this link. Check that your link starts with 'http://' or 'https://' to try again.
Unable to process this search. Please try a different image or keywords.
Try Visual Search
Search, identify objects and text, translate, or solve problems using an image
Drag one or more images here,
upload an image
or
open camera
Drop images here to start your search
To use Visual Search, enable the camera in this browser
Nederlands
All
Search
Images
Inspiration
Create
Collections
Videos
Maps
News
More
Shopping
Flights
Travel
Notebook
Top suggestions for Fallacy Chart
Logical
Fallacy Chart
Fallacy
Types
Fallacies Chart
Logical Fallacy
Cheat Sheet
Fallacies
List
Logical Fallacies
Poster
Fallacy
Diagram
Logic
Fallacy Chart
Types of
Fallacy Arguments
Funny Logical
Fallacies
Argument
Fallacy Chart
Common
Fallacies
Example of Formal
Fallacy
Genetic Fallacy
Examples
Critical Thinking Flow
Chart
Fallacy
Theory
Mini
Fallacy Chart
Existential
Fallacy
Thou Shalt Not Commit Logical
Fallacies
Bias
Fallacy
4chan Argument
Fallacy Chart
Logical Fallacies
Worksheet
Fallacy
Table
Correlation
Fallacy Chart
Division Fallacy
Examples
Love Is a
Fallacy
Just World
Fallacy Chart
Logical Fallacies
Propaganda Examples
Logical Fallacy
Anchor Chart
Fallacy
Relation Chart
Fallacy
Tree
Types of Informal
Fallacies
Idiots
Fallacy Chart
Straw Man Logical Fallacy Examples
The Exception Logical
Fallacy Chart
24 Logical
Fallacies
10
Fallacies
Fallacy
Wallpaper
7 Logical
Fallacies
Size Fallacy
Illustration
Logical Fallacies
Infographic
Logical Falicy
Chart
Five Common
Fallacies
Taxonomy of
Fallacy
10 Most Common Logical
Fallacies
Logical Fallacy
Symbol
The Fallacy
Ref
15 Logical
Fallacies
Fallacy
Graphs
Find the Logical
Fallacy Chart
Explore more searches like Fallacy Chart
Red
Herring
False
Dichotomy
Black
White
Images for
Presentation
Composition
Cartoon
Golden
Hammer
Sunken
Ship
Wishful Thinking
Meme
Hitchens
Razor
Golden
Age
What Is Straw
Man
Argument
Examples
Detective
Types
Example Ad
Hominem
Band
Wagon
Cartoon
Images
For
Art
Ought
Naturalistic
Movie
Divine
Example
Post Hoc
Quotes
About
People interested in Fallacy Chart also searched for
Example Tu
Quoque
Continuum
$12
Illustration
Man
vs
Sympathy
Autoplay all GIFs
Change autoplay and other image settings here
Autoplay all GIFs
Flip the switch to turn them on
Autoplay GIFs
Image size
All
Small
Medium
Large
Extra large
At least... *
Customized Width
x
Customized Height
px
Please enter a number for Width and Height
Color
All
Color only
Black & white
Type
All
Photograph
Clipart
Line drawing
Animated GIF
Transparent
Layout
All
Square
Wide
Tall
People
All
Just faces
Head & shoulders
Date
All
Past 24 hours
Past week
Past month
Past year
License
All
All Creative Commons
Public domain
Free to share and use
Free to share and use commercially
Free to modify, share, and use
Free to modify, share, and use commercially
Learn more
Clear filters
SafeSearch:
Moderate
Strict
Moderate (default)
Off
Filter
Logical
Fallacy Chart
Fallacy
Types
Fallacies Chart
Logical Fallacy
Cheat Sheet
Fallacies
List
Logical Fallacies
Poster
Fallacy
Diagram
Logic
Fallacy Chart
Types of
Fallacy Arguments
Funny Logical
Fallacies
Argument
Fallacy Chart
Common
Fallacies
Example of Formal
Fallacy
Genetic Fallacy
Examples
Critical Thinking Flow
Chart
Fallacy
Theory
Mini
Fallacy Chart
Existential
Fallacy
Thou Shalt Not Commit Logical
Fallacies
Bias
Fallacy
4chan Argument
Fallacy Chart
Logical Fallacies
Worksheet
Fallacy
Table
Correlation
Fallacy Chart
Division Fallacy
Examples
Love Is a
Fallacy
Just World
Fallacy Chart
Logical Fallacies
Propaganda Examples
Logical Fallacy
Anchor Chart
Fallacy
Relation Chart
Fallacy
Tree
Types of Informal
Fallacies
Idiots
Fallacy Chart
Straw Man Logical Fallacy Examples
The Exception Logical
Fallacy Chart
24 Logical
Fallacies
10
Fallacies
Fallacy
Wallpaper
7 Logical
Fallacies
Size Fallacy
Illustration
Logical Fallacies
Infographic
Logical Falicy
Chart
Five Common
Fallacies
Taxonomy of
Fallacy
10 Most Common Logical
Fallacies
Logical Fallacy
Symbol
The Fallacy
Ref
15 Logical
Fallacies
Fallacy
Graphs
Find the Logical
Fallacy Chart
768×1024
scribd.com
Logical Fallacy Note Chart | Do…
1042×1950
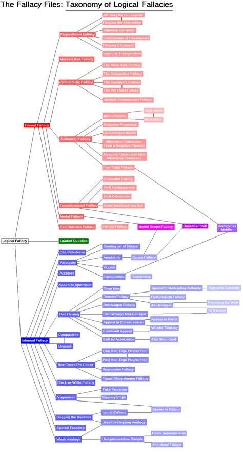
fallacyfiles.org
The Old Taxonomy of t…
768×994
studylib.net
Logical Fallacies Chart: Definitio…
704×396
prezi.com
logical fallacy chart by Connor Stringham on Prezi
Related Products
Logical Fallacy Chart
Rhetorical Fallacy Post…
Detective Book
1200×900
yourlogicalfallacyis.com
Thou shalt not commit logical fallacies
180×233
coursehero.com
Fallacy chart to fill in.pdf - Name of …
1280×720
lanterns.fun
Common Logical Fallacy
443×240
finmasters.com
Beginner's Guide to Logical Fallacies (With Examples)
1300×986
scribbr.com
Logical Fallacies | Definition, Types, List & Examples
638×826
slideshare.net
Fallacy table | DOCX
495×640
slideshare.net
Fallacy table | DOCX
180×234
coursehero.com
Understanding Common Logic…
180×234
coursehero.com
Logical Fallacy Chart.docx - Lo…
1200×1553
studocu.com
1.2 Fallacy Chart - Informal Fallacy …
180×234
coursehero.com
Fallacy Chart.docx - FA…
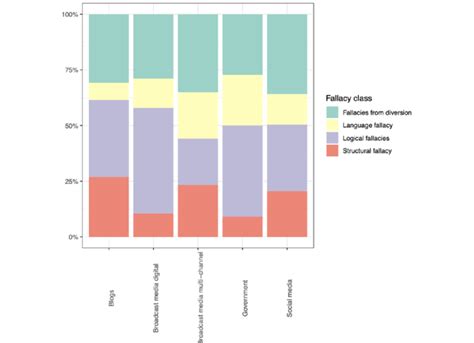
850×616
researchgate.net
Fallacy class per type of source | Download Scientific Diagram
Explore more searches like
Fallacy
Chart
Red Herring
False Dichotomy
Black White
Images for Presentation
Composition Cartoon
Golden Hammer
Sunken Ship
Wishful Thinking Meme
Hitchens Razor
Golden Age
What Is Straw Man
Argument Examples
640×640
researchgate.net
Fallacy class per type of source | Download Scie…
480×300
prezi.com
Logical Fallacies Chart by cindy clendenen on Prezi
998×509
www.reddit.com
Every argument has a fallacy. : r/badphilosophy
1200×1553
studocu.com
Logical fallacy reference sheet …
180×233
coursehero.com
Fallacies Chart 1 .docx - Name C…
1920×1080
ar.inspiredpencil.com
Fallacy List
474×315
ar.inspiredpencil.com
Fallacy List
1365×2048
ar.inspiredpencil.com
Fallacy List
1276×6157
ar.inspiredpencil.com
Fallacy List
736×800
ar.inspiredpencil.com
Fallacy List
1600×1600
ar.inspiredpencil.com
Fallacy Poster
1051×1200
ar.inspiredpencil.com
Fallacy List
610×844
semanticscholar.org
Table 8 from Logical Fallacy Detection | …
984×1252
semanticscholar.org
Table 1 from Analysis of Logical Fallacy on t…
1280×1024
OER Commons
Logical Fallacies Student Exploration Chart | OER Commons
960×1044
www.reddit.com
Logical Fallacies Chart : r/SGU
2162×410
Daily Nous
Colorful Fallacies Chart - Daily Nous
1200×729
studocu.com
Fallacy Triangle Mar7 - the lecture notes - Below is a map of fallacies ...
1200×850
studocu.com
Copy of Scribbr - Logical fallacy list - Scribbr - List of most common ...
Some results have been hidden because they may be inaccessible to you.
Show inaccessible results
Report an inappropriate content
Please select one of the options below.
Not Relevant
Offensive
Adult
Child Sexual Abuse
Feedback