The photos you provided may be used to improve Bing image processing services.
Privacy Policy
|
Terms of Use
Can't use this link. Check that your link starts with 'http://' or 'https://' to try again.
Unable to process this search. Please try a different image or keywords.
Try Visual Search
Search, identify objects and text, translate, or solve problems using an image
Drag one or more images here,
upload an image
or
open camera
Drop images here to start your search
To use Visual Search, enable the camera in this browser
All
Search
Images
Inspiration
Create
Collections
Videos
Maps
News
Copilot
More
Shopping
Flights
Travel
Notebook
Top suggestions for Graph Interrupt
Interrupt
Cartoon
Interrupt
Clip Art
Interrupt
Flowchart
Interrupt
Arduino
Types of
Interrupts
Interruption
External
Interrupt
Interrupting
Clip Art
Interrupt
Card
Interrupt
Driven Io Diagram
Interrupt
Vector
CPU
Interrupt
Internal
Interrupt
Interrupt
PNG
8051
Interrupt
Computer
Interrupts
Arduino Interrupt
Pins
Interrupt
Circuit
Vectored
Interrupts
Interrupt
Funny
Person
Interrupting
Hardware Interrupt
Diagram
Interrupt
Handling Diagram
Interrupted
Thread
Corrupt
Arduino Mega
Interrupt Pins
Don't
Interrupt
Interrupt
Cycle Flowchart
Interrupt
Arduino Nano
8051 Interrupt
Structure
Interrupt
Service Routine Diagram
Instruction
Cycle
Arduino
Timer
Digital
Computer
Distraction
Icon
4 Types of
Interrupts
Erupt
No Interruptions
Day
Programmable Interrupt
Controller
System Bus
Diagram
Difficult
People
Interrupt
Logo
Examples of System
Interrupts
Michelle Keegan
Awards
Interrupt
Sequence Diagram
Non-Maskable
Interrupt
Types of Processing
Devices
Interrputs
STM32
Interrupt
Interrupt
Nickldeon
Explore more searches like Graph Interrupt
Arduino
Nano
Sequence
Diagram
Someone
Clip Art
8051
Microcontroller
Clip
Art
Silhouette
Png
Arduino
Mega
FlowChart
Cycle
Diagram
Arduino Mega
Pinout
PC
Icon
Cartoon
Internal
Timer
Funny
plc
Don
Symbol
Logo
SysTick
Try
Not
PCIe
MSI
Exemple
Hardware
Class
Cartoon
Examples
People interested in Graph Interrupt also searched for
Arduino
Button
Meme
8051 Microcontroller
Poster
Diagram
8051
Electric
Diagram
Buffers
JPEG
Cycle
Flowchar
Architecture
For
Arduino
Pcint
Arduino
Sensors
Backlight
Asle
Flow Chart
for While 1
Simulink
Arduino
Autoplay all GIFs
Change autoplay and other image settings here
Autoplay all GIFs
Flip the switch to turn them on
Autoplay GIFs
Image size
All
Small
Medium
Large
Extra large
At least... *
Customized Width
x
Customized Height
px
Please enter a number for Width and Height
Color
All
Color only
Black & white
Type
All
Photograph
Clipart
Line drawing
Animated GIF
Transparent
Layout
All
Square
Wide
Tall
People
All
Just faces
Head & shoulders
Date
All
Past 24 hours
Past week
Past month
Past year
License
All
All Creative Commons
Public domain
Free to share and use
Free to share and use commercially
Free to modify, share, and use
Free to modify, share, and use commercially
Learn more
Clear filters
SafeSearch:
Moderate
Strict
Moderate (default)
Off
Filter
Interrupt
Cartoon
Interrupt
Clip Art
Interrupt
Flowchart
Interrupt
Arduino
Types of
Interrupts
Interruption
External
Interrupt
Interrupting
Clip Art
Interrupt
Card
Interrupt
Driven Io Diagram
Interrupt
Vector
CPU
Interrupt
Internal
Interrupt
Interrupt
PNG
8051
Interrupt
Computer
Interrupts
Arduino Interrupt
Pins
Interrupt
Circuit
Vectored
Interrupts
Interrupt
Funny
Person
Interrupting
Hardware Interrupt
Diagram
Interrupt
Handling Diagram
Interrupted
Thread
Corrupt
Arduino Mega
Interrupt Pins
Don't
Interrupt
Interrupt
Cycle Flowchart
Interrupt
Arduino Nano
8051 Interrupt
Structure
Interrupt
Service Routine Diagram
Instruction
Cycle
Arduino
Timer
Digital
Computer
Distraction
Icon
4 Types of
Interrupts
Erupt
No Interruptions
Day
Programmable Interrupt
Controller
System Bus
Diagram
Difficult
People
Interrupt
Logo
Examples of System
Interrupts
Michelle Keegan
Awards
Interrupt
Sequence Diagram
Non-Maskable
Interrupt
Types of Processing
Devices
Interrputs
STM32
Interrupt
Interrupt
Nickldeon
1024×768
slideserve.com
PPT - Processor External Interrupt Verification Tool (PEVT) PowerPoint ...
1000×563
physicsforums.com
Arduino and zero crossing — Non-uniform spikes in interrupt signal ...
1000×587
swipefile.com
How interruptions affect productivity and flow - Swipe File
GIF
898×545
abcanales.com
AB Canales
734×476
users.ece.utexas.edu
Chapter 12: Interrupts
1024×768
slideserve.com
PPT - Chapter 1: Introduction PowerPoint Presentation, free download ...
1024×768
SlideServe
PPT - Interrupts PowerPoint Presentation, free download - ID:3471473
600×303
blogspot.com
Discuss different types of interrupt. - M.M.R cse
850×607
researchgate.net
| S-transformed 3D mesh graph of the interrupt signal. | Downl…
1024×768
slideplayer.com
Overview of today’s lecture - ppt download
1200×773
wolles-elektronikkiste.de
Interrupts - Part 1: External interrupts • Wolles Elektronikkiste
Explore more searches like
Graph
Interrupt
Arduino Nano
Sequence Diagram
Someone Clip Art
8051 Microcontroller
Clip Art
Silhouette Png
Arduino Mega
FlowChart
Cycle Diagram
Arduino Mega Pinout
PC Icon
Cartoon
1100×1107
savemyexams.com
Interrupts | CIE A Level Computer Science R…
1024×768
SlideServe
PPT - Chapter 1: Introduction PowerPoint Presentation, free downlo…
600×267
binaryterms.com
What are Interrupts in Computer Architecture? Types, Cycle, Latency ...
625×320
researchgate.net
Interrupt structure where possibly Γ 1 is interrupted and then Γ 2 ...
960×540
design.udlvirtual.edu.pe
What Is Interrupt And Its Types In Computer Architecture - Design Talk
1152×864
medium.com
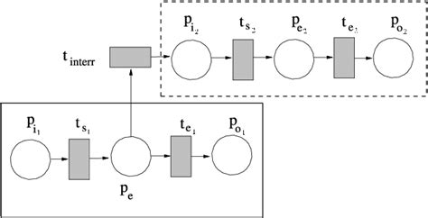
Interrupt Function: Overcoming BSP Limitations to Enable Human-in-the ...
308×409
researchgate.net
A flow chart of the interrupt rou…
3200×1983
pubs.rsna.org
Increasing Median Time between Interruptions in a Busy Reading Room ...
1100×470
savemyexams.com
Interrupts | CIE A Level Computer Science Revision Notes
1024×576
slideplayer.com
Component 2 6G, H, I, J, K. - ppt download
800×400
request.geeksforgeeks.org
What is an Interrupt? | GeeksforGeeks
850×559
researchgate.net
Current Interruption technique. | Download Scientific Diagram
803×975
microcontrollertips.com
Understanding Interrupts and Excepti…
399×318
researchgate.net
Oscilloscope graph - interrupt base response Procfs stress: A potential ...
1024×768
slideserve.com
PPT - Interrupt and Time Management in µC/OS-III PowerPoint ...
People interested in
Graph
Interrupt
also searched for
Arduino Button
Meme
8051 Microcontrolle
…
Diagram 8051
Electric Diagram
Buffers JPEG
Cycle Flowchar
Architecture For
Arduino Pcint
Arduino Sensors
Backlight Asle
Flow Chart for While 1
2000×1889
circuitbread.com
Renesas RL78 - 5. Interrupt Functions - Electronics… | Circ…
1037×581
microcontrollerslab.com
GPIO External Interrupts STM32 Nucleo with STM32CubeIDE
1024×768
SlideServe
PPT - Interrupts PowerPoint Presentation, free download - ID:397…
1684×1226
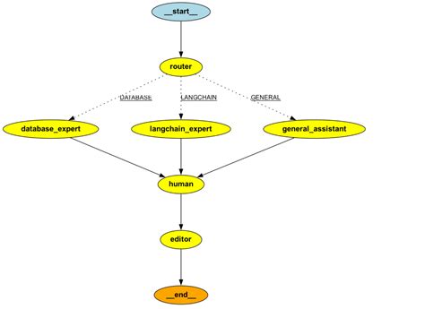
towardsdatascience.com
From Basics to Advanced: Exploring LangGraph | Towards Data Science
1100×380
request.geeksforgeeks.org
What is an Interrupt? | GeeksforGeeks
1701×970
scaler.com
Introduction to Interrupts in OS - Scaler Topics
408×220
avrmicrotutor.blogspot.com
avr tutor: Basic understanding of microcontroller interrupts
1024×708
circuits4you.com
ESP8266 External Interrupt Example | Circuits4you.com
689×642
researchgate.net
Flow chart of serial interrupt function | Download Scientifi…
Some results have been hidden because they may be inaccessible to you.
Show inaccessible results
Report an inappropriate content
Please select one of the options below.
Not Relevant
Offensive
Adult
Child Sexual Abuse
Feedback