The photos you provided may be used to improve Bing image processing services.
Privacy Policy
|
Terms of Use
Can't use this link. Check that your link starts with 'http://' or 'https://' to try again.
Unable to process this search. Please try a different image or keywords.
Try Visual Search
Search, identify objects and text, translate, or solve problems using an image
Drag one or more images here,
upload an image
or
open camera
Drop images here to start your search
To use Visual Search, enable the camera in this browser
All
Search
Images
Inspiration
Create
Collections
Videos
Maps
News
Copilot
More
Shopping
Flights
Travel
Notebook
Top suggestions for High Power LED Driver Circuit Using Lnk403eg
High Power LED Driver
High Power Driver LED Circuit
High Power RGB
LED Driver Circuit
DC
High Power LED Circuit
High Power Factor
LED Driver Circuit
High Voltage
LED Driver Circuit
Pi
High Power LED Driver Circuit
High Voltage LED Driver Circuit
with Bridge Rectifier
1W High Power LED Driver
Diagram
LED Driver Circuit
Schematic
Simple
LED Driver Circuit
Arduino 3W
High Power LED
Lyt0002
LED Driver Circuit
LED Driver Circuit
Design
Constant Current
LED Driver Circuit
LED Driver Circuit
3 Watt
1W High Frequency
LED Driver Circuit
High Voltage LED Driver
with an Integrated MOS FET Internal Circuit
High Voltage LED Driver
IC
Transistor
LED Driver Circuit
Schematic Diagram of the
Power Supply Circuit and LED Connections
Discrete High
Current Switch Mode LED Driver
LED Driver
Board
LED Light Circuit
Diagram
Drive
LED Circuit
1 Watt
LED Driver Circuit
DIY
LED Driver
Single
LED Driver Circuit
PWM
LED Driver
Lh351d
Power LED Circuit
High Power LED
Step File
High Side
LED Driver Circuit
Image of
LED Driver Circcuit
AC Linear
LED Driver Circuit
Active
High LED Circuit
ES
Power LED Driver
Drive Series of LED
From 110V Circuit Regulated
LED PCB High Power
Star
PWM LED Driver
Home Lighting
POS
Power LED Driver
16Vac Ho Track
Power LED Circuit
Current Constant LED Driver
300mA 240V Schematic
LED Driver
SMD Circuit
3 LED Driver Circuit
in 5V Power
65VDC
LED Driver Circuit
LED
Light Bulb Circuit Diagram
High Power LED
Vertical Diagram
High Power LED
Logo
5W
LED Driver Circuit
12V LED Power
Supply Circuit
Autoplay all GIFs
Change autoplay and other image settings here
Autoplay all GIFs
Flip the switch to turn them on
Autoplay GIFs
Image size
All
Small
Medium
Large
Extra large
At least... *
Customized Width
x
Customized Height
px
Please enter a number for Width and Height
Color
All
Color only
Black & white
Type
All
Photograph
Clipart
Line drawing
Animated GIF
Transparent
Layout
All
Square
Wide
Tall
People
All
Just faces
Head & shoulders
Date
All
Past 24 hours
Past week
Past month
Past year
License
All
All Creative Commons
Public domain
Free to share and use
Free to share and use commercially
Free to modify, share, and use
Free to modify, share, and use commercially
Learn more
Clear filters
SafeSearch:
Moderate
Strict
Moderate (default)
Off
Filter
High Power LED Driver
High Power Driver LED Circuit
High Power RGB
LED Driver Circuit
DC
High Power LED Circuit
High Power Factor
LED Driver Circuit
High Voltage
LED Driver Circuit
Pi
High Power LED Driver Circuit
High Voltage LED Driver Circuit
with Bridge Rectifier
1W High Power LED Driver
Diagram
LED Driver Circuit
Schematic
Simple
LED Driver Circuit
Arduino 3W
High Power LED
Lyt0002
LED Driver Circuit
LED Driver Circuit
Design
Constant Current
LED Driver Circuit
LED Driver Circuit
3 Watt
1W High Frequency
LED Driver Circuit
High Voltage LED Driver
with an Integrated MOS FET Internal Circuit
High Voltage LED Driver
IC
Transistor
LED Driver Circuit
Schematic Diagram of the
Power Supply Circuit and LED Connections
Discrete High
Current Switch Mode LED Driver
LED Driver
Board
LED Light Circuit
Diagram
Drive
LED Circuit
1 Watt
LED Driver Circuit
DIY
LED Driver
Single
LED Driver Circuit
PWM
LED Driver
Lh351d
Power LED Circuit
High Power LED
Step File
High Side
LED Driver Circuit
Image of
LED Driver Circcuit
AC Linear
LED Driver Circuit
Active
High LED Circuit
ES
Power LED Driver
Drive Series of LED
From 110V Circuit Regulated
LED PCB High Power
Star
PWM LED Driver
Home Lighting
POS
Power LED Driver
16Vac Ho Track
Power LED Circuit
Current Constant LED Driver
300mA 240V Schematic
LED Driver
SMD Circuit
3 LED Driver Circuit
in 5V Power
65VDC
LED Driver Circuit
LED
Light Bulb Circuit Diagram
High Power LED
Vertical Diagram
High Power LED
Logo
5W
LED Driver Circuit
12V LED Power
Supply Circuit
477×383
fity.club
High Power Led Driver Circuit
623×360
electroniq.net
High power led driver circuit using LNK403EG
1365×1024
Instructables
High Power LED Driver Circuits : 12 Steps (with Pictures) - Instructables
320×196
th.element14.com
RDK-193 - Power Integrations - Reference Design Kit, LNK40…
Related Products
LED Driver Circuit Board
High Power LED Module
Constant Current
945×594
th.element14.com
RDK-193 - Power Integrations - Reference Design Kit, LNK403E…
500×258
circuitdiagram.co
High Power Led Circuit Diagram
768×1024
scribd.com
High Power LED Driver Circuits …
700×354
fity.club
High Power Led Driver Circuit
800×474
circuitdiagram.co
High Power Led Driver Circuit - Circuit Diagram
474×266
fity.club
High Power Led Driver Circuit
1365×1024
Instructables
High Power LED Driver Circuits : 12 Steps (with Pi…
1538×878
circuitdiagram.co
High Power Led Driver Schematic - Circuit Diagram
1178×850
circuitdiagram.co
High Power Led Driver Circuit
672×320
fity.club
High Power Led Driver Circuit
422×403
fity.club
High Power Led 120v Circuit Diagram Auto Volt …
758×535
Instructables
High Power LED Driver Circuits : 12 Steps (with Pictures) - Instructables
771×403
fity.club
High Power Led Driver Circuit
1200×454
fity.club
High Power Led Driver Circuit
691×408
fity.club
High Power Led Driver Circuit
599×215
circuitdiagram.co
High Power White Led Driver Circuit Diagram - Circuit Diagram
850×467
circuitdiagram.co
High Power Led Driver Circuit - Circuit Diagram
1812×1108
Stack Exchange
High Power pulsed LED driving circuit - Electrical Engineering Stack ...
1365×1024
Instructables
High Power LED Driver Circuits : 12 Steps (with Pictures) - In…
986×934
Instructables
High Power LED Driver Circuits : 12 Steps (with Pictures) - In…
320×320
Instructables
High Power LED Driver Circuits : 12 Steps (with Pic…
1000×860
circuitdiagram.co
High Power Led Driver Schematic - Circuit Diagram
1280×720
circuitdiagram.co
Led Driver Circuit Diagram
455×332
fity.club
High Power Led Driver Circuit
933×567
diagramelectric.co
Led Driver Circuit Explanation » Wiring Diagram
600×245
circuitdiagram.co
High Power Led Driver Circuit - Circuit Diagram
1017×543
EDN
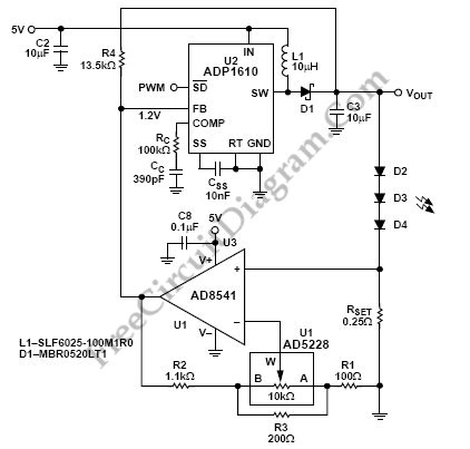
Power an LED driver using off-the-shelf components - EDN
600×472
fity.club
High Power Led Driver Circuit
800×800
veswin.com
LNK403EG POWER INTEGRATIONS LED Driver…
310×310
detail.1688.com
LNK403EG ESIP7 LED驱动器IC POWER现货-阿里 …
140×105
ebay.com
PI LNK403EG LNK403 Led Driver …
Some results have been hidden because they may be inaccessible to you.
Show inaccessible results
See more images
Recommended for you
Sponsored
Report an inappropriate content
Please select one of the options below.
Not Relevant
Offensive
Adult
Child Sexual Abuse
Feedback