The photos you provided may be used to improve Bing image processing services.
Privacy Policy
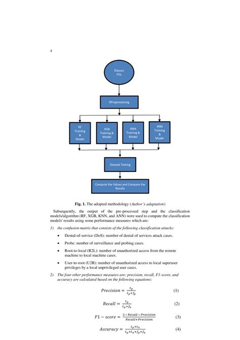
|
Terms of Use
Can't use this link. Check that your link starts with 'http://' or 'https://' to try again.
Unable to process this search. Please try a different image or keywords.
Try Visual Search
Search, identify objects and text, translate, or solve problems using an image
Drag one or more images here,
upload an image
or
open camera
Drop images here to start your search
To use Visual Search, enable the camera in this browser
日本語
All
Search
Images
Inspiration
Create
Collections
Videos
Maps
News
More
Shopping
Flights
Travel
Notebook
Top suggestions for IDs Based On Machine Learning
Machine Learning
Applications
Machine Learning
Data
Branches of
Machine Learning
Naive Bayes
Machine Learning
Machine Learning
Wikipedia
Machine Learning
Technology
Machine Learning
Solutions
Machine Learning
Software
Why Machine Learning
Is Important
Machine Learning
Deep Learning
Machine Learning
Intelligence
Machine Learning
Algorithms
Machine Learning
Process
Al and
Machine Learning
Machine Learning
Concepts
Machine Learning
Future
Machine Learning
Design
Machine Learning
Examples
Machine Learning Based
Flurosense Image
Automatic
Machine Learning
Reinforcement
Machine Learning
Machine Learning
Programs
Machine Learning
Diagram
Machine Learning
Icon
Machine Learning
Flowchart
Machine Learning
Graphic
Machine Learning
Images
Machine Learning
Logo
Implement
Machine Learning
Artificial Intelligence
Machine Learning
Machine Learning
Could Services
Machine Learning
Concpet
Machine Learning
Advancements
Machine Learning
Wallpaper 4K
Feature Trends for Machine Learning
and Blockchain Based Fraud-Detection
3 Types of
Machine Learning
Machine Learning
Images for Presentation
Machine Learning
Process Flow
Data Science
Machine Learning
Machine Learning Based
Early Warning System
Best Machine Learning
System Architecture
Cloud Server
Machine Learning
Supervised and Unsupervised
Machine Learning
Machine Learning
vs Deep Learning
Difference Between Machine
and Deep Learning
Ai and Machine Learning
and Deep Learning
Learning Based
Approch
Process of Creating
Machine Learning Model
Machine Learning
in Mental Health
Machine Learning Based
Stock Selection
Explore more searches like IDs Based On Machine Learning
Pics
Icon
Education
Concept
Terms
Filosofi
For
Use
Digital
Marketing
Black
Development
Security
Automation
Aim
Go
3D
Images
Perkembangan
People interested in IDs Based On Machine Learning also searched for
Image
Information
Why
Need
Big
Computer
Making
Friends
Interesting
Fun
Lesson
HD
Pics
Confidentiality
What Is
Developer
Autoplay all GIFs
Change autoplay and other image settings here
Autoplay all GIFs
Flip the switch to turn them on
Autoplay GIFs
Image size
All
Small
Medium
Large
Extra large
At least... *
Customized Width
x
Customized Height
px
Please enter a number for Width and Height
Color
All
Color only
Black & white
Type
All
Photograph
Clipart
Line drawing
Animated GIF
Transparent
Layout
All
Square
Wide
Tall
People
All
Just faces
Head & shoulders
Date
All
Past 24 hours
Past week
Past month
Past year
License
All
All Creative Commons
Public domain
Free to share and use
Free to share and use commercially
Free to modify, share, and use
Free to modify, share, and use commercially
Learn more
Clear filters
SafeSearch:
Moderate
Strict
Moderate (default)
Off
Filter
Machine Learning
Applications
Machine Learning
Data
Branches of
Machine Learning
Naive Bayes
Machine Learning
Machine Learning
Wikipedia
Machine Learning
Technology
Machine Learning
Solutions
Machine Learning
Software
Why Machine Learning
Is Important
Machine Learning
Deep Learning
Machine Learning
Intelligence
Machine Learning
Algorithms
Machine Learning
Process
Al and
Machine Learning
Machine Learning
Concepts
Machine Learning
Future
Machine Learning
Design
Machine Learning
Examples
Machine Learning Based
Flurosense Image
Automatic
Machine Learning
Reinforcement
Machine Learning
Machine Learning
Programs
Machine Learning
Diagram
Machine Learning
Icon
Machine Learning
Flowchart
Machine Learning
Graphic
Machine Learning
Images
Machine Learning
Logo
Implement
Machine Learning
Artificial Intelligence
Machine Learning
Machine Learning
Could Services
Machine Learning
Concpet
Machine Learning
Advancements
Machine Learning
Wallpaper 4K
Feature Trends for Machine Learning
and Blockchain Based Fraud-Detection
3 Types of
Machine Learning
Machine Learning
Images for Presentation
Machine Learning
Process Flow
Data Science
Machine Learning
Machine Learning Based
Early Warning System
Best Machine Learning
System Architecture
Cloud Server
Machine Learning
Supervised and Unsupervised
Machine Learning
Machine Learning
vs Deep Learning
Difference Between Machine
and Deep Learning
Ai and Machine Learning
and Deep Learning
Learning Based
Approch
Process of Creating
Machine Learning Model
Machine Learning
in Mental Health
Machine Learning Based
Stock Selection
768×1024
scribd.com
L09 - Machine Learning-Based I…
1200×600
github.com
GitHub - adabiraihan/IDS-based-Machine-Learning: This system is a ...
640×640
researchgate.net
Generalized machine learning based IDS meth…
1200×600
github.com
GitHub - dthongvl/ids-machine-learning: IDS based on Machine Learning ...
Related Products
Machine Learning Books
Machine Learning Laptop
Machine Learning Keyboard
642×439
researchgate.net
6 IDS architecture based on machine learning. | Download Scientific Diagram
600×1255
researchgate.net
Deep Learning based IDS Syst…
720×540
SlideServe
PPT - Machine learning in IDS PowerPoint Presentation, free do…
850×689
researchgate.net
IDS based on deep learning. | Download Scientific Diagram
850×1100
deepai.org
On the Resilience of Machine Lea…
386×761
researchgate.net
A general machine learni…
320×320
researchgate.net
A general machine learning-based IDS flo…
850×1260
researchgate.net
Proposed Machine Learni…
850×837
researchgate.net
Machine learning in IDS/IPS | Download Sc…
850×245
researchgate.net
Literature reviews of machine-learning-based IDS for the in-vehicle ...
Explore more searches like
IDs Based
On Machine Learning
Pics
Icon
Education
Concept
Terms
Filosofi
For Use
Digital Marketing
Black
Development
Security Automation
Aim
320×320
researchgate.net
Architecture of IDS based on machine learning tec…
492×593
researchgate.net
Proposed methodology of ma…
650×673
researchgate.net
IDS machine learning model development pip…
850×842
researchgate.net
Deep learning-based IDS for ICS Environment. | Do…
850×379
researchgate.net
Machine learning model for IDS | Download Scientific Diagram
1242×556
semanticscholar.org
Figure 2 from Validation of a Machine Learning-Based IDS Design ...
640×640
researchgate.net
Machine learning model for IDS | Download Sci…
1024×768
SlideServe
PPT - Machine Learning in Intrusion Detection Systems (IDS) PowerPoint ...
850×536
researchgate.net
Components of machine learning enabled IDS (MLIDS) for BA-WSN ...
640×640
researchgate.net
General architecture of a lightweight IDS based on th…
452×640
slideshare.net
Intrusion Detection System (IDS) Dev…
1024×585
certauri.com
Unleashing the Power of Machine Learning IDS for Cybersecurity
1024×1024
medium.com
Machine Learning-Based Intrusion Detection System …
638×903
slideshare.net
Intrusion Detection System(IDS) Deve…
850×814
researchgate.net
Machine learning techniques for IDS. Full names and abbre…
2126×1522
jabenitez.com
IDS PROTOTYPE FOR INTRUSION DETECTION WITH MACHINE LEARNING …
827×1169
deepai.org
Testing the performance of M…
850×1133
researchgate.net
(PDF) Engineering the application of mach…
650×550
researchgate.net
Types of cloud based IDS | Download Scientific Diagram
People interested in
IDs Based
On Machine Learning
also searched for
Image
Information
Why Need
Big
Computer
Making Friends
Interesting
Fun
Lesson
HD Pics
Confidentiality
What Is Developer
1280×720
linkedin.com
Introduction to Machine Learning-Based Intrusion Detection Systems (ML-IDS)
850×369
researchgate.net
Summary of IDS models and methods proposed using machine learning for ...
Some results have been hidden because they may be inaccessible to you.
Show inaccessible results
Report an inappropriate content
Please select one of the options below.
Not Relevant
Offensive
Adult
Child Sexual Abuse
Feedback