D'fhéadfaí na grianghraif a chuir tú ar fáil a úsáid chun seirbhísí Bing phróiseáil íomhánna a fheabhsú.
Polasaí príobháideachais
|
Téarmaí Úsáide
Ní féidir an nasc seo a úsáid. Seiceáil go dtosaíonn do nasc le 'http://' nó 'https://' chun triail eile a bhaint as.
Ní féidir an cuardach seo a phróiseáil. Bain triail as íomhá nó as eochairfhocail eile.
Bain triail as Cuardach Amharc
Cuardaigh, aithin oibiachtaí agus téacs, aistrigh nó réitigh fadhbanna le híomhá
Tarraing íomhá amháin nó níos mó anseo,
uaslódáil íomhá
nó
oscail an ceamara
Scaoil íomhánna anseo chun do chuardach a thosú
Chun Cuardach Físiúil a úsáid, cumasaigh an ceamara sa bhrabhsálaí seo
Nederlands
|
English
Gach rud
Cuardach
Íomhánna
Inspioráid
Cruthaigh
Bailiúcháin
Físeáin
Mapaí
Nuacht
Copilot
Tuilleadh
Siopadóireacht
Eitiltí
Taisteal
Nótaleabhar
Uathsheinn gach GIFanna
Athraigh uathsheinn agus socruithe íomhá eile anseo
Uathsheinn gach GIFanna
Smeach an lasc chun iad a chasadh air
GIFanna uathsheachadta
Méid íomhá
Gach ceann
Beag
Meánach
Mór
Ollmhór
Ar a laghad... *
Leithead Saincheaptha
x
Airde Saincheaptha
px
Iontráil uimhir do Leithead agus Airde
Dath
Gach ceann
Dath amháin
Dubh & bán
Cineál
Gach ceann
Grianghraf
Fáisc-ealaín
Líníocht le líne
GIF beochana
Trédhearcach
Leagan amach
Gach ceann
Cearnóg
Leathan
Ard
Daoine
Gach ceann
Aghaidheanna amháin
Ceann &barainní
Dáta
Gach ceann
Le 24 uair an chloig anuas
Le seachtain anuas
Le mí anuas
Le bliain anuas
Ceadúnas
Gach ceann
Gach Creative Commons
Fearann poiblí
Saor in aisce le comhroinnt agus úsáid
Saor in aisce a roinnt agus a úsáid ar bhonn tráchtála
Saor in aisce chun rudaí a mhionathrú, a chomhroinnt agus a úsáid
Saor in aisce chun rudaí a mhionathrú, a chomhroinnt agus a úsáid ar bhonn tráchtála
Tuilleadh faisnéise
Scagairí a ghlanadh
SafeSearch:
Meánach
Docht
Measartha (réamhshocraithe)
As
Scag
850×664
researchgate.net
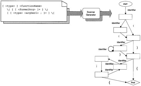
Deterministic State machine of DEMO/PSI grammar | Download S…
1024×768
slideserve.com
PPT - Practical algorithms in Sequence Alignment PowerPoint ...
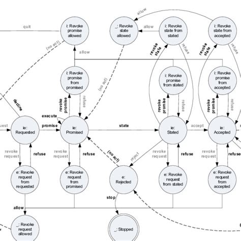
850×827
researchgate.net
Deterministic Finite State Machine in NightSignal al…
1024×768
slideserve.com
PPT - (Introduction to State Diagrams and tables) PowerPoint ...
320×320
researchgate.net
Deterministic State machine of DEMO/PSI grammar | Downlo…
320×320
researchgate.net
Deterministic State machine of DEMO/PSI grammar | Downlo…
728×546
SlideShare
Turing machines
1024×768
slideserve.com
PPT - Design Patterns PowerPoint Presentation, free download - ID:4522599
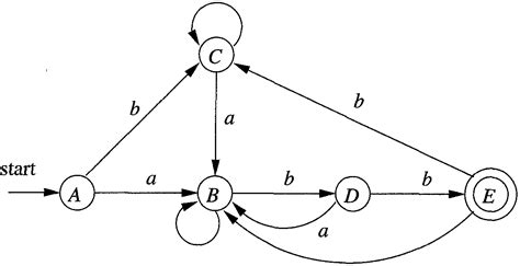
850×470
researchgate.net
A minimal deterministic state machine adapted from [2] | Download ...
528×248
martin-thoma.com
How to draw a finite-state machine · Martin Thoma
1024×473
chegg.com
Solved Consider the state machine shown below and answer the | Chegg.com
726×727
numerade.com
5. Consider the deterministic finite-sta…
1162×763
chegg.com
Solved Build a deterministic finite-state machine that | Chegg.com
1024×768
SlideServe
PPT - Human vs. Machine PowerPoint Presentation, free download - ID:1889543
2016×752
GitHub
GitHub - aaditmshah/statemachines: Deterministic and Nondeterministic ...
1200×616
npmjs.com
statemachines - npm
720×540
SlideServe
PPT - Deterministic Finite-State Machine (or Deterministic Finit…
850×837
ResearchGate
Deterministic finite state machine operati…
523×523
researchgate.net
A minimal deterministic state machine adapte…
640×640
researchgate.net
Deterministic State machine of DEMO/PS…
960×720
slideplayer.com
EECS 20 Lecture 16 (February 26, 2001) Tom Henzinger Determini…
720×438
t4tutorials.com
Finite Automata | Finite State Machines | Deterministic FSM ...
640×640
researchgate.net
Nondeterministic and deterministic finite-stat…
1280×720
YouTube
ATC Module 1- Lecture 3- Session 1–Deterministic Finite State Machine ...
1082×275
adservio.fr
Introduction to State Machine and Use Cases
1107×955
trippeamihdrwiring.z21.web.core.windows.net
Deterministic Finite-state Machine State Diagram A Fi…
616×442
chegg.com
5. Consider the deterministic finite-state machine in | Chegg.com
743×504
homepages.gac.edu
Turing Machines
820×600
storage.googleapis.com
What Is The Mathematical Model Of Finite Automata at Adolph Grier blog
920×600
pngwing.com
Finite-state machine State diagram Deterministic finite otomaton Mo…
733×224
t4tutorials.com
Finite Automata | Finite State Machines | Deterministic FSM ...
850×524
researchgate.net
Deterministic finite-state machine generated for a pattern. | Download ...
1024×768
slideplayer.com
Fault-Tolerant State Machine Replication - ppt download
1024×617
chegg.com
Solved 2) Reduce the following (deterministic) state machine | Chegg.com
665×353
t4tutorials.com
Deterministic finite state machine Excercise solutions – T4Tutorials.com
Tá roinnt torthaí folaithe toisc go bhfuil seans ann nach bhfuil siad inrochtana agat.
Taispeáin torthaí dorochtana
Tuairiscigh inneachar mí-oiriúnach
Roghnaigh ceann de na roghanna thíos.
Neamhábhartha
Maslach
Duine fásta
Mí-Úsáid Ghnéasach Leanaí
Aiseolas