D'fhéadfaí na grianghraif a chuir tú ar fáil a úsáid chun seirbhísí Bing phróiseáil íomhánna a fheabhsú.
Polasaí príobháideachais
|
Téarmaí Úsáide
Ní féidir an nasc seo a úsáid. Seiceáil go dtosaíonn do nasc le 'http://' nó 'https://' chun triail eile a bhaint as.
Ní féidir an cuardach seo a phróiseáil. Bain triail as íomhá nó as eochairfhocail eile.
Bain triail as Cuardach Amharc
Cuardaigh, aithin oibiachtaí agus téacs, aistrigh nó réitigh fadhbanna le híomhá
Tarraing íomhá amháin nó níos mó anseo,
uaslódáil íomhá
nó
oscail an ceamara
Scaoil íomhánna anseo chun do chuardach a thosú
Chun Cuardach Físiúil a úsáid, cumasaigh an ceamara sa bhrabhsálaí seo
English
Gach rud
Cuardach
Íomhánna
Inspioráid
Cruthaigh
Bailiúcháin
Físeáin
Mapaí
Nuacht
Tuilleadh
Siopadóireacht
Eitiltí
Taisteal
Nótaleabhar
Na moltaí is mó chabhair le haghaidh Java Lambda Expression
Java Lambda
Lambda Expression Java
Example
Lambda
Function
Lambda
C#
Java Lambda Expression
Logo
Lambda Expression
in Java Syntax
Lambda
Code
Simple Lambda Expression
Example Java
Lambda in Java
8
Lambda
Python
Lambda Expression
Internal Working in Java
Lambda
Programming
Boolean
Expression Java
Lambda Expression
in Java Meme
Lambda Expression
JavaScript
Lambda
Operator Java
Java Expressions
Lamda
Expressions
Lambda Expression in Java
for Each Example
Lambda
Symbol Text
Stats for
Lambda Expression in Java
Java Lambda
Parameter
Lambda Expression in Java
with Flow Diagram
Expression
Coding
Lambda Expression
Date
Java Lambda
Functin
Converting
Java Expression
Lambda Expression in Java
for Test Cases
Lambda Java
Foreach
Java Lambda
Structure
Lambda
If Java
Why We Use
Lambda Expression in Java
Lambda
Anatomy
Greek Letter
Lambda
Call a
Lambda Java
Use Lambda Expression
to Create a Cmparator Java
Java UML Lambda
Expresiion
Java Lambda
Comparator
Java
1.8
Infinite
Lambda Expression
Compareto
Java
Java Lambda
Performance
Java Lambda
Cheat Sheet
Lambda Expression in Java
Cheat Sheet
Java Lambda
If Statement
Lambda
Expresión
Java Lambda
Examples
Switch Case Using
Lambda Expression in Java
Comparison Lambda Expression
vs Traditional Methods in Java
Lambda
Ausdruck Java
Taiscéal tuilleadh cuardaigh cosúil le Java Lambda Expression
Boolean
Expression
Expression
Logo
True or
False
If
Else
If
Statement
Cheat
Sheet
Sequence
Diagram
Class
Sample
What
is
Type
图解
Method
8
Syntax
Expresiones
Switch
Benefits
Generate
List
Steam
Graalvm
vs
Foreach
Function
Syntax
Chuardaigh daoine a bhfuil spéis acu iJava Lambda Expression do
Books
Scope
Compiler
Collect
List
Notation
Handler
Map
Short
Syntax
Uathsheinn gach GIFanna
Athraigh uathsheinn agus socruithe íomhá eile anseo
Uathsheinn gach GIFanna
Smeach an lasc chun iad a chasadh air
GIFanna uathsheachadta
Méid íomhá
Gach ceann
Beag
Meánach
Mór
Ollmhór
Ar a laghad... *
Leithead Saincheaptha
x
Airde Saincheaptha
px
Iontráil uimhir do Leithead agus Airde
Dath
Gach ceann
Dath amháin
Dubh & bán
Cineál
Gach ceann
Grianghraf
Fáisc-ealaín
Líníocht le líne
GIF beochana
Trédhearcach
Leagan amach
Gach ceann
Cearnóg
Leathan
Ard
Daoine
Gach ceann
Aghaidheanna amháin
Ceann &barainní
Dáta
Gach ceann
Le 24 uair an chloig anuas
Le seachtain anuas
Le mí anuas
Le bliain anuas
Ceadúnas
Gach ceann
Gach Creative Commons
Fearann poiblí
Saor in aisce le comhroinnt agus úsáid
Saor in aisce a roinnt agus a úsáid ar bhonn tráchtála
Saor in aisce chun rudaí a mhionathrú, a chomhroinnt agus a úsáid
Saor in aisce chun rudaí a mhionathrú, a chomhroinnt agus a úsáid ar bhonn tráchtála
Tuilleadh faisnéise
Scagairí a ghlanadh
SafeSearch:
Meánach
Docht
Measartha (réamhshocraithe)
As
Scag
Java Lambda
Lambda Expression Java
Example
Lambda
Function
Lambda
C#
Java Lambda Expression
Logo
Lambda Expression
in Java Syntax
Lambda
Code
Simple Lambda Expression
Example Java
Lambda in Java
8
Lambda
Python
Lambda Expression
Internal Working in Java
Lambda
Programming
Boolean
Expression Java
Lambda Expression
in Java Meme
Lambda Expression
JavaScript
Lambda
Operator Java
Java Expressions
Lamda
Expressions
Lambda Expression in Java
for Each Example
Lambda
Symbol Text
Stats for
Lambda Expression in Java
Java Lambda
Parameter
Lambda Expression in Java
with Flow Diagram
Expression
Coding
Lambda Expression
Date
Java Lambda
Functin
Converting
Java Expression
Lambda Expression in Java
for Test Cases
Lambda Java
Foreach
Java Lambda
Structure
Lambda
If Java
Why We Use
Lambda Expression in Java
Lambda
Anatomy
Greek Letter
Lambda
Call a
Lambda Java
Use Lambda Expression
to Create a Cmparator Java
Java UML Lambda
Expresiion
Java Lambda
Comparator
Java
1.8
Infinite
Lambda Expression
Compareto
Java
Java Lambda
Performance
Java Lambda
Cheat Sheet
Lambda Expression in Java
Cheat Sheet
Java Lambda
If Statement
Lambda
Expresión
Java Lambda
Examples
Switch Case Using
Lambda Expression in Java
Comparison Lambda Expression
vs Traditional Methods in Java
Lambda
Ausdruck Java
1024×536
java.programmer-reference.com
ラムダ式(Lambda Expression) | Javaちょこっとリファレンス
600×300
huongdanjava.com
Java Lambda Expression - Hướng Dẫn Java
1166×590
tatvasoft.com
Java Lambda Expression - TatvaSoft Blog
698×506
javatechonline.com
Lambda Expression In Java - JavaTechOnline
250×240
Java Tutorial Blog
Lambda Expression in Java 8 - Javapapers
1920×1080
boardinfinity.com
Lambda Expression in Java | Board Infinity
1718×884
brilworks.com
Java Lambda Expression: What is it? With an example
1920×1080
codevscolor.com
Java 8 Lambda Expression - Java Tutorial 2 - CodeVsColor
6000×1234
scaler.com
Lambda Expression in Java | Scaler Topics
768×768
scaler.com
Lambda Expression in Java | Scaler Topics
1280×720
github.com
GitHub - Shubh2-0/Lambda-Expression-in-Java: Unlock the power of Lambda ...
Taiscéal tuilleadh cuardaigh cosúil le
Java Lambda
Expression
Boolean Expression
Expression Logo
True or False
If Else
If Statement
Cheat Sheet
Sequence Diagram
Class
Sample
What is
Type
图解
1200×700
naukri.com
Java Lambda Expressions - Naukri Code 360
971×263
naukri.com
Java Lambda Expressions - Naukri Code 360
463×755
naukri.com
Java Lambda Expressions - …
1200×630
shiksha.com
Java Lambda Expression
1600×900
akcoding.com
Lambda Expression in Java: Power of Functional Programming
1000×533
blog.haposoft.com
Tìm hiểu Lambda Expression trong Java 8
3840×857
brilworks.com
Java Lambda Expression: What is it? With an example | Brilworks
712×502
netjstech.com
Exception Handling in Java Lambda Expressions | Tech Tut…
1024×512
educative.io
Java lambda expression tutorial: Functional programming in Java
848×477
simplilearn.com
What is a Java Lambda Expression and How to Implement It?
1894×1352
Crunchify
Java Stream API Operations and Lambda Expression Tutorial • C…
345×264
naukri.com
Java Lambda Expression - Naukri Code 360
643×430
w3resource.com
Java Lambda Expression for Calculating Factorial
691×424
w3resource.com
Java Lambda Expression - Remove Duplicates from Integers
697×628
w3resource.com
Java Program: Lambda Expression for Sorting String…
Chuardaigh daoine a bhfuil spéis acu i
Java Lambda
Expression
do
Books
Scope Compiler
Collect List
Notation
Handler Map
Short Syntax
700×764
huongdanjava.com
Using Lambda Expression to sor…
383×237
w3resource.com
Java Program: Lambda Expression for Sum of Two Integers
771×571
blogspot.com
Java-Latte: Syntax for Lambda expression in Java
842×621
blogspot.com
Java-Latte: Syntax for Lambda expression in Java
882×562
blogspot.com
Java-Latte: Syntax for Lambda expression in Java
932×897
w3resource.com
Java Lambda Expression - Filter Even and Odd Numbers from List
822×817
w3resource.com
Java Lambda Expression - Convert List of Strings to Upper…
620×557
w3resource.com
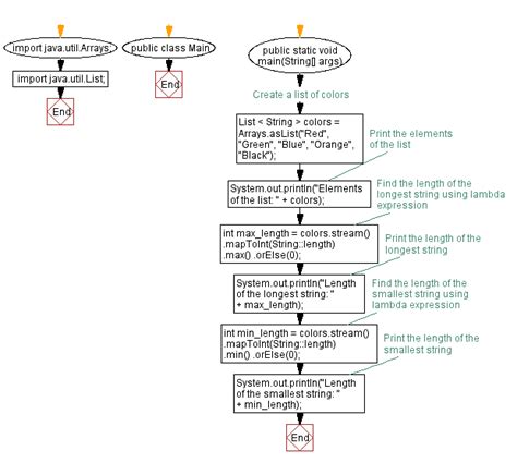
Java Program - Find length of longest and smallest string using lambda ...
848×558
w3resource.com
Java Program: Calculate sum of prime numbers with lambda expression
Tá roinnt torthaí folaithe toisc go bhfuil seans ann nach bhfuil siad inrochtana agat.
Taispeáin torthaí dorochtana
Tuairiscigh inneachar mí-oiriúnach
Roghnaigh ceann de na roghanna thíos.
Neamhábhartha
Maslach
Duine fásta
Mí-Úsáid Ghnéasach Leanaí
Aiseolas