The photos you provided may be used to improve Bing image processing services.
Privacy Policy
|
Terms of Use
Can't use this link. Check that your link starts with 'http://' or 'https://' to try again.
Unable to process this search. Please try a different image or keywords.
Try Visual Search
Search, identify objects and text, translate, or solve problems using an image
Drag one or more images here,
upload an image
or
open camera
Drop images here to start your search
To use Visual Search, enable the camera in this browser
日本語
All
Search
Images
Inspiration
Create
Collections
Videos
Maps
News
More
Shopping
Flights
Travel
Notebook
Top suggestions for Workflow of Two Environment
Project
Environment Workflow
How to Reference
Environment in Workflow
Environment
Design Workflow
Environment
Testing Workflow
Exploratory
Environment Workflow
Workflow
Diagram Shape for Environment
Simplified Workflow of Environment
Setup in It Infrastructure
Si Environmental
Workflow
Two
System Workflow
Environment
Patching Workflow
Two
Options in Workflow
Environmental Laboratory
Workflow
Workflow
Efficency Management
How Runtime Environment
Looks Like in Workflow
System
Environments Workflow
Structure of Two
Step Workflow
Your Software Platform and
Workflow Environment
Workflow of
Project Cycle
BA
Workflow
Workflow Two
Sinario Same Result
Workflow of
Activities in Different Phases
Workflow That Shows Current IT Environment
Transitioning to the Next
Environment Workflow
Software Development
Two
-Stage Drawing Workflow
Explore more searches like Workflow of Two Environment
Customer
Support
Word
Cloud
Diagram
Template
Flowchart
Examples
What
is
Business
Process
Application
Development
Client
Onboarding
Order
Processing
Management
System
vs Process
Flow
Diagram
CRM
Research
Calendar
Automate
Automation
Diagram
Examples
Technology
List
Digital
Sign
Cartoon
People interested in Workflow of Two Environment also searched for
Process
Automation
Business
Automation
Stages
Rip
Automation
Flowchart
Autoplay all GIFs
Change autoplay and other image settings here
Autoplay all GIFs
Flip the switch to turn them on
Autoplay GIFs
Image size
All
Small
Medium
Large
Extra large
At least... *
Customized Width
x
Customized Height
px
Please enter a number for Width and Height
Color
All
Color only
Black & white
Type
All
Photograph
Clipart
Line drawing
Animated GIF
Transparent
Layout
All
Square
Wide
Tall
People
All
Just faces
Head & shoulders
Date
All
Past 24 hours
Past week
Past month
Past year
License
All
All Creative Commons
Public domain
Free to share and use
Free to share and use commercially
Free to modify, share, and use
Free to modify, share, and use commercially
Learn more
Clear filters
SafeSearch:
Moderate
Strict
Moderate (default)
Off
Filter
Project
Environment Workflow
How to Reference
Environment in Workflow
Environment
Design Workflow
Environment
Testing Workflow
Exploratory
Environment Workflow
Workflow
Diagram Shape for Environment
Simplified Workflow of Environment
Setup in It Infrastructure
Si Environmental
Workflow
Two
System Workflow
Environment
Patching Workflow
Two
Options in Workflow
Environmental Laboratory
Workflow
Workflow
Efficency Management
How Runtime Environment
Looks Like in Workflow
System
Environments Workflow
Structure of Two
Step Workflow
Your Software Platform and
Workflow Environment
Workflow of
Project Cycle
BA
Workflow
Workflow Two
Sinario Same Result
Workflow of
Activities in Different Phases
Workflow That Shows Current IT Environment
Transitioning to the Next
Environment Workflow
Software Development
Two
-Stage Drawing Workflow
320×320
researchgate.net
A workflow environment | Download Scientific Dia…
1000×913
vectorstock.com
Workflow concept two people in quiet environme…
850×522
researchgate.net
A workflow environment | Download Scientific Diagram
432×397
researchgate.net
Online environment workflow | Download Scie…
Related Products
Diagram Templates
Planner Notebook
Workflow Books
1544×536
developers.hrflow.ai
Workflow
473×329
researchgate.net
Workflow environment architecture | Download Scientific Diagram
850×737
researchgate.net
The two-step workflow | Download Scientific Diagram
320×320
researchgate.net
Workflow of the simulation environment. | Download …
188×188
researchgate.net
Workflow of Environment St…
702×350
konnektivitetskart.nina.no
Connecting Nature with Land Planning > Workflow
320×320
researchgate.net
Two representations of a workflow. | Do…
762×651
researchgate.net
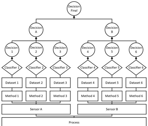
Workflow for a two-sensors example. | Dow…
850×191
researchgate.net
Workflow of the two-phase approach. | Download Scientific Diagram
Explore more searches like
Workflow of
Two Environment
Customer Support
Word Cloud
Diagram Template
Flowchart Examples
What is
Business Process
Application Development
Client Onboarding
Order Processing
Management System
vs Process Flow
Diagram
850×788
researchgate.net
The workflow of the two models. | Download Scienti…
850×608
researchgate.net
Outline of the workflow described herein. The workflow has two parts ...
1900×1438
key-discovery.com
Basic eDiscovery Review Workflow [Part Two] - KEY Discovery
850×402
researchgate.net
Proposed two-stage system’s workflow. | Download Scientific Diagram
626×351
freepik.com
Efficient Workflow Organization in Business Environment with Multiple ...
850×570
researchgate.net
Components and architecture of workflow environment. | Download ...
1920×1080
udlvirtual.esad.edu.br
Workflow Template Examples - udlvirtual.esad.edu.br
320×320
ResearchGate
Graphical Representation of W…
662×297
researchgate.net
Illustrative example: executing a workflow on two workers. | Download ...
605×361
ResearchGate
- The workflow construction environment allows users to select an…
588×268
workflowpatterns.com
Workflow Patterns | Patterns | Data - Task to Environment Push Oriented
1000×563
discover.therookies.co
The Full 3D Environment Workflow: From Concept to Completion
850×505
researchgate.net
The general two-phased workflow used in this study. | Download ...
320×320
researchgate.net
Software workflow of an ecological environmen…
4961×3508
www.reddit.com
A simple environment workflow for beginners. : r/unrealengine
People interested in
Workflow of
Two Environment
also searched for
Process Automation
Business Automation
Stages
Rip
Automation Flowchart
850×781
researchgate.net
The workflow of the two phases. | Download Scientific Diagram
1920×1080
fieldcheck.qandme.net
What Is Workflow? Definitions, Steps, And Examples
320×320
researchgate.net
The approach and workflow used in this study. The appr…
320×320
researchgate.net
Workflow diagram of the two‐stage process used to …
850×403
researchgate.net
Workflow overview. Different parts of the workflow are separated by ...
850×279
researchgate.net
Example of changes in the state of the environment (workflow and ...
320×320
researchgate.net
Example of changes in the state of the environment (workflow a…
Some results have been hidden because they may be inaccessible to you.
Show inaccessible results
Report an inappropriate content
Please select one of the options below.
Not Relevant
Offensive
Adult
Child Sexual Abuse
Feedback