D'fhéadfaí na grianghraif a chuir tú ar fáil a úsáid chun seirbhísí Bing phróiseáil íomhánna a fheabhsú.
Polasaí príobháideachais
|
Téarmaí Úsáide
Ní féidir an nasc seo a úsáid. Seiceáil go dtosaíonn do nasc le 'http://' nó 'https://' chun triail eile a bhaint as.
Ní féidir an cuardach seo a phróiseáil. Bain triail as íomhá nó as eochairfhocail eile.
Bain triail as Cuardach Amharc
Cuardaigh, aithin oibiachtaí agus téacs, aistrigh nó réitigh fadhbanna le híomhá
Tarraing íomhá amháin nó níos mó anseo,
uaslódáil íomhá
nó
oscail an ceamara
Scaoil íomhánna anseo chun do chuardach a thosú
Chun Cuardach Físiúil a úsáid, cumasaigh an ceamara sa bhrabhsálaí seo
English
Gach rud
Cuardach
Íomhánna
Inspioráid
Cruthaigh
Bailiúcháin
Físeáin
Mapaí
Nuacht
Tuilleadh
Siopadóireacht
Eitiltí
Taisteal
Nótaleabhar
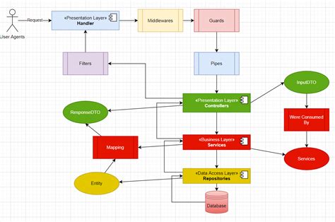
Na moltaí is mó chabhair le haghaidh Suprema REST API
REST API
Logo
RESTful
API
REST API
Basics
REST API
Logo.png
REST API
Sample
REST API
Structure
REST API
Diagram
REST API
Symbol
REST API
Design
MongoDB
REST API
Icon
Soap
API
Graphql
JSON
REST API
Methods
Test
REST API
SQL
API
Management
NetSuite
API
Rest
Architecture
REST API
PHP
Soap vs
REST API
REST API
in Java
REST API
Flow Diagram
REST API
Integration
API
Means
REST API
Commands
Web
Services
API
Automation
Fastapi
REST API
Sequence Diagram
API
Example
API
Graphic
REST API
Advantages
PostgreSQL
What Is an
API
Rest
Time Clip Art
AWS
API
Docker
Spring Boot
REST API
Azure
REST API
Wiki
REST API
Login
API
Calls
Salesforce
API
REST API
Best Practices
API
Interface
How Does
REST API Work
What Are Web
Services
Application
Interface
Taiscéal tuilleadh cuardaigh cosúil le Suprema REST API
Query
Parameters
MongoDB
Logo
Bracket
Logo
Architecture
Diagram
Sequence
Diagram
Logo Transparent
Background
Logo
png
State
Diagram
Interface
Icon
UML
Diagram
Request/Response
JSON
Health
Check
Logo No
Background
Machine
Learning
SVG
Icons
Web
Services
Book
PDF
Icon Transparent
Background
Logo.png
Transparent
Cheat
Sheet
Flask
Python
Flow
Diagram
Logo.svg
Error
PNG
Domain
Model
React
App
Full
Form
Basics
Tools
Logo
Spring
Boot
Symbol
Google
Maps
Graphql
vs
Https
Architecture
Styles
vs
MicroService
Architecture
Difference Between
Soap
Diagram
Security
Example
Python
Chuardaigh daoine a bhfuil spéis acu iSuprema REST API do
Free
Excel
Support
Chrome
Echo
Viber
SSL
Logo Transparent
Red
SAP
La
Gi
React
Speed
Data
Uathsheinn gach GIFanna
Athraigh uathsheinn agus socruithe íomhá eile anseo
Uathsheinn gach GIFanna
Smeach an lasc chun iad a chasadh air
GIFanna uathsheachadta
Méid íomhá
Gach ceann
Beag
Meánach
Mór
Ollmhór
Ar a laghad... *
Leithead Saincheaptha
x
Airde Saincheaptha
px
Iontráil uimhir do Leithead agus Airde
Dath
Gach ceann
Dath amháin
Dubh & bán
Cineál
Gach ceann
Grianghraf
Fáisc-ealaín
Líníocht le líne
GIF beochana
Trédhearcach
Leagan amach
Gach ceann
Cearnóg
Leathan
Ard
Daoine
Gach ceann
Aghaidheanna amháin
Ceann &barainní
Dáta
Gach ceann
Le 24 uair an chloig anuas
Le seachtain anuas
Le mí anuas
Le bliain anuas
Ceadúnas
Gach ceann
Gach Creative Commons
Fearann poiblí
Saor in aisce le comhroinnt agus úsáid
Saor in aisce a roinnt agus a úsáid ar bhonn tráchtála
Saor in aisce chun rudaí a mhionathrú, a chomhroinnt agus a úsáid
Saor in aisce chun rudaí a mhionathrú, a chomhroinnt agus a úsáid ar bhonn tráchtála
Tuilleadh faisnéise
Scagairí a ghlanadh
SafeSearch:
Meánach
Docht
Measartha (réamhshocraithe)
As
Scag
REST API
Logo
RESTful
API
REST API
Basics
REST API
Logo.png
REST API
Sample
REST API
Structure
REST API
Diagram
REST API
Symbol
REST API
Design
MongoDB
REST API
Icon
Soap
API
Graphql
JSON
REST API
Methods
Test
REST API
SQL
API
Management
NetSuite
API
Rest
Architecture
REST API
PHP
Soap vs
REST API
REST API
in Java
REST API
Flow Diagram
REST API
Integration
API
Means
REST API
Commands
Web
Services
API
Automation
Fastapi
REST API
Sequence Diagram
API
Example
API
Graphic
REST API
Advantages
PostgreSQL
What Is an
API
Rest
Time Clip Art
AWS
API
Docker
Spring Boot
REST API
Azure
REST API
Wiki
REST API
Login
API
Calls
Salesforce
API
REST API
Best Practices
API
Interface
How Does
REST API Work
What Are Web
Services
Application
Interface
2536×1260
cubedrive.com
REST APIs
954×369
teerapuch.com
REST API สร้างด้วย JSON Server - TEERAPUCH
2400×1201
apifox.com
幂等性:REST API 设计中不可或缺的原则
1600×800
apidog.com
SOAP and REST API Differences: A Comparison Guide
5334×2133
storage.googleapis.com
Api Rest Definition at Lisa Cunningham blog
1280×720
storage.googleapis.com
Rest Api Example at Janet Simmons blog
1200×630
moesif.com
Top 5 Node.js REST API Frameworks | Moesif Blog
1920×1080
shahwp.ir
رفع خطای Rest API در وردپرس | غیرفعال کردن rest api سایت
1920×1080
pythontutorialpoint.com
What are Principles of REST API? – pythontutorialpoint.com
Taiscéal tuilleadh cuardaigh cosúil le
Suprema
REST API
Query Parameters
MongoDB Logo
Bracket Logo
Architecture Diagram
Sequence Diagram
Logo Transparent B
…
Logo png
State Diagram
Interface Icon
UML Diagram
Request/Resp
…
Health Check
1208×671
suprema.co.kr
Suprema CLUe | Easy Integration, Securely Managed Open Cloud ...
939×575
mitavanid.ir
API REST چیست؟ | میتوانید | بزرگترین منبع آموزشی ایران ️ آموزش اینترنتی ...
1681×953
storage.googleapis.com
Endpoint Api Rest Que Es at Lewis Bonnett blog
750×562
upwork.com
Fully functional REST API | Upwork
1117×741
nextjsvietnam.com
Developer Your Rest Api With Nestjs | How to setup a nestjs ...
600×600
supremacia.com.br
Aplicativo Para Prestadores de Serviço Suprema Infor…
700×450
ed2ti.com
RESTful API vs GraphQL - Welcome to Ed2Ti Blog.
600×600
supremacia.com.br
Aplicativo Para Prestadores de Ser…
2202×1002
spring-boot.jp
REST APIの主要なHTTPメソッド(GET, POST, PUT, DELETE)を初心者向けにわ …
1945×1055
tools4testing.com
REST API Testing with Karate Example - tools4testing
491×221
tools4testing.com
REST API Testing with Karate Example - tools4testing
1080×720
linkedin.com
Most Used REST API Authentication Methods & Strategies
1200×600
jhkinfotech.com
REST vs RESTful API Differences and Types, Use cases in 2025 – Jhk Blog
750×562
upwork.com
Complete Django-Rest-API with Authentication | Upwork
1920×1080
apidog.com
REST API ページネーション:徹底解説
Chuardaigh daoine a bhfuil spéis acu i
Suprema
REST API
do
Free
Excel
Support
Chrome
Echo
Viber
SSL
Logo Transparent R
…
SAP
La Gi
React
Speed Data
1200×650
www.colombia.com
Se anula el cambio: Corte Suprema de EE. UU. no aprobó la restricción a ...
1233×782
evitaladeportacion.com
La Corte Suprema elimina las restricciones a las redadas de inmigra…
1200×1200
icons8.com
Fast API Logo and Icon for Modern Web Devel…
474×266
shonaidhaziq.blogspot.com
API
768×432
www.univision.com
Trump pide a la Corte Suprema permitir restricciones a ciudadanía por ...
800×450
cnnespanol.cnn.com
La Corte Suprema de Colombia expresa “inquietud” por palabras de Petro ...
1200×630
www.reddit.com
How to protect my REST API endpoints (Cloudflare?) : r/node
524×131
docs.aws.amazon.com
开始使用 REST API 控制台 - Amazon API Gateway
696×520
mindomo.com
API REST | Mapa mental Mindomo
3840×2160
mokkapps.de
Login at Supabase via REST API in Playwright E2E Test - Michael ...
800×450
cnnespanol.cnn.com
El Senado de Argentina rechaza los pliegos de dos jueces nombrados por ...
Tá roinnt torthaí folaithe toisc go bhfuil seans ann nach bhfuil siad inrochtana agat.
Taispeáin torthaí dorochtana
Tuairiscigh inneachar mí-oiriúnach
Roghnaigh ceann de na roghanna thíos.
Neamhábhartha
Maslach
Duine fásta
Mí-Úsáid Ghnéasach Leanaí
Aiseolas